您的位置:  首页 > 民事法律 > 民事新法解读 > 正文

北京一中院课题组关于工伤保险赔偿案件的调研报告

2018-09-14 22:24 次阅读

编者按:工伤保险赔偿案件在劳动争议案件中虽占比不高,但由于涉及行政行为且法律条文规定得比较原则,因此在司法实践中具有一定审理难度。一中院课题组就本院工伤保险赔偿案件的审理情况进行了深入调研,分析了工伤保险赔偿案件审理中的难点及争议,并提出了对策和建议。现予以刊发,供研究交流。

 

在工业生产社会化的背景下,如何用法律制度保护工伤劳动者的合法权益不仅关系到经济社会的发展,也关乎人权。我国于2010年颁布了《社会保险法》并修订了《工伤保险条例》,形成了对工伤预防、康复、补偿三位一体的工伤保险制度。在司法实践领域,工伤赔偿案件是保障工伤职工权利落实的最后一道屏障。但由于法律条文本身规定的模糊性,加上长期以来学者研究又相对较少,实践中对工伤赔偿案件的司法处理不太统一,在一定程度上影响到工伤职工合法权益的保障和实现。通过本次调研,我们希望能统一相关案件的司法裁判尺度,为完善我国工伤保险赔偿制度提出司法层面的意见和建议。

 

一、工伤保险赔偿案件基本情况

 

经统计,我院2015年至2017年6月30日共审结涉工伤保险赔偿类案件153件,其中2015年76件,2016年47件,2017年上半年30件,分别占同期全部劳动争议结案总数的4%、3%和3.3%,并呈现如下特点:

 

(一)工伤事故多集中在建筑施工业等风险较大行业

 

在2015年至2017年6月30日审结的工伤保险赔偿类案件中,涉建筑施工业34件,涉制造业8件,涉采矿业4件,涉交通运输业4件。上述四类行业为传统的工伤高风险行业,占全部案件数的32.6%,其中建筑施工业的工作性质、工作场地决定了生产过程中存在难以预料的异常危险和事故隐患;采矿业为职业病多发行业,4起案件均为因职业病引发的纠纷。

 

上述几类高风险行业大多招工门槛较低,劳动强度大,外来务工人员多,人员流动性大,用人单位大多安全生产意识淡薄,对职业病健康检查、安全生产教育、安全生产防护措施重视程度不够,而劳动者本身又缺乏自我保护意识和安全防范意识,造成上述行业成为工伤事故的“重灾区”。

 

(二)用人单位未按规定参加工伤保险是引发争议的主要原因

 

在2015年至2017年6月30日审结的153件工伤赔偿案件中,用人单位未按规定参加工伤保险的有122件,占到总数的80.3%。

 

涉案用人单位大多存在侥幸心理,对社会保险的重要性和必要性认识不足。工伤事故发生后,如能通过工伤保险理赔,一般不会发生纠纷,即使发生劳动争议,用人单位需赔偿的金额也较小,但因用人单位未为劳动者缴纳工伤保险费,导致劳动者无法通过工伤保险基金获得赔偿,在建筑施工业这一现象尤为突出。在所有涉及该行业的34件案件中,用人单位均未给劳动者缴纳工伤保险费,究其原因,该行业通常存在大量分包工程,由不具备用工主体资格的包工头雇佣劳动者,而包工头通常都不会给劳动者缴纳工伤保险费,从而引发诉讼。

 

(三)争议双方矛盾尖锐,调解难度大


在2015年至2017年上半年审结的153件工伤赔偿案件中,仅有12件通过调解方式结案,占比7.8%,远低于18.7%的全部劳动争议案件年均调解率。(见下图)

 

 

课题组经分析认为导致工伤保险案件定纷止争难度大的主要原因:一是救济程序繁琐。发生工伤的劳动者多未与用人单位签订劳动合同,用人单位也未按规定缴纳工伤保险费,此类案件中双方当事人对是否存在劳动关系存在较大争议,又因与工伤认定行政法律关系交织,一般案件要经历确认劳动关系前置诉讼、工伤认定、劳动能力鉴定三个必经阶段,才能进入工伤赔偿诉讼程序,历时可能达二至三年,造成当事人诉累,也易成为用人单位拖延赔偿的手段。二是工伤事故影响重大。工伤事故给劳动者及其家属造成较大的身体和精神伤害,对其今后的经济状况、生活质量亦造成一定影响,而工伤赔偿较其他类型的劳动争议往往标的较大,用人单位与劳动者都会各自站在自己的立场上争取最大的权益,情绪对立严重,难以调解。

 

(四)案件中的新情况、新问题不断出现

 

新型用工模式带来新的工伤风险。随着一些新兴业态不断涌现,特别是“互联网+”的发展模式在各领域持续发酵,以网上购物、网络约车、网上订餐等为代表的新的就业形态带来了如快递员、外卖送餐员、网约车司机、代驾司机等新兴职业的发展,也带来了新的工伤风险。如长时间的驾车运营让不少网约车司机处于疲劳驾驶的状态,极易发生交通事故,很多外卖骑手、快递小哥在送餐送货过程中发生意外,极易引发工伤赔偿案件。

 

从案件争议的内容看,除了传统的赔偿项目、赔偿数额争议,诸如劳动者达到法定退休年龄时,是否有权享受一次性工伤医疗补助金及一次性伤残就业补助金;商业保险是否能抵扣工伤赔偿等新情况、新问题逐渐进入司法视野,亟待统一相关裁判标准。

 

二、工伤保险赔偿案件审理中的难点及争议

 

(一)停工留薪期护理费标准不明确

 

依据《工伤保险条例》第三十三条第三款“生活不能自理的工伤职工在停工留薪期需要护理的,由所在单位负责”的规定,用人单位要安排人员照顾在停工留薪期需要护理的工伤职工,如果用人单位没有安排人员护理,用人单位就应该支付工伤职工在停工留薪期的护理费。但是,该条例并未进一步规定工伤职工停工留薪期的护理费标准,对此,《北京市实施<工伤保险条例>若干规定》《北京市工伤职工停工留薪期管理办法》等相关文件亦未作出规定,由此导致实践中,如何认定工伤职工停工留薪期护理费标准存在分歧。

 

调研发现,在一起案件中[1],劳动者李某于2013年10月11日在工作中受伤,双跟骨粉碎性骨折,2013年10月11日至2013年11月13日及2014年7月30日至8月26日李某为治疗工伤,两次住院共计60天,用人单位某建筑公司未安排人员护理。李某要求某建筑公司支付停工留薪期护理费6000元。法院生效判决按护工的一般市场价格酌定某建筑公司支付上述两段期间护理费6000元。“按护工的一般市场价格酌定”,实际上是参照人身损害赔偿案件处理,根据《最高人民法院关于审理人身损害赔偿案件适用法律若干问题的解释》第21条的规定,护理人员有收入的,参照误工费的规定计算;护理人员没有收入或者雇佣护工的,参照当地护工从事同等级别护理的劳务报酬标准计算。

 

在另一起案件中[2],劳动者刘某于2014年8月24日在工作中受伤,用人单位某物业公司未安排人员护理。刘某要求某物业公司按照每天150元的标准支付其护理费。法院生效判决认为,当事人主张的停工留薪期护理费是2013年北京市职工月平均工资5793元的77.68%,属于合理范围,应予支持。这种观点实际是参照工伤职工劳动能力鉴定后的护理费标准计算。根据《工伤保险条例》第三十四条的规定,工伤职工已经评定伤残等级并经劳动能力鉴定委员会确认需要生活护理的,从工伤保险基金按月支付生活护理费。生活护理费按照生活完全不能自理、生活大部分不能自理或者生活部分不能自理三个不同等级支付,其标准分别为统筹地区上年度职工月平均工资的50%、40%或30%。考虑到处于停工留薪期的工伤职工护理难度更大,标准应高于定残后的生活护理费标准。

 

通过对上述两件典型案件进行分析可见,正是由于缺乏停工留薪期护理费标准的明确规定,一方面,劳动者提出请求无所适从,随意性较大;另一方面,法院裁判往往只能依据劳动者的主张,只要劳动者的请求不是太过分,法院“酌定”也好,认定属于“合理范围”也好,都是按照劳动者的主张予以支持,但这样显然不利于统一裁判标准。

 

(二)工伤保险基金报销范围外的医疗费负担不明确

 

《工伤保险条例》第三十条规定,职工因工作遭受事故伤害或者患职业病进行治疗,享受工伤医疗待遇;治疗工伤所需费用符合工伤保险诊疗项目目录、工伤保险药品目录、工伤保险住院服务标准的,从工伤保险基金支付。但工伤保险基金报销范围外的医疗费如何负担,规定并不明确,实践中存在分歧。

 

调研发现,在一起案件中[3],劳动者盛某 1955年7月30日出生,2015年6月30日在工作中摔倒脑部受伤。用人单位某运输公司为盛某缴纳了工伤保险。2015年7月31日至2017年1月4日期间治疗工伤发生的医疗费由工伤保险基金报销后,不予报销的自费部分医疗费共计63848.58元。盛某提起诉讼,一审法院判决认为,2015年7月31日至2017年1月4日期间治疗工伤发生的医疗费已由工伤保险基金予以报销,盛某要求某运输公司承担上述期间工伤保险基金不予报销部分的医疗费,缺乏法律依据,不予支持。这种处理思路也有生效判决的例证[4]。

 

而在另一起案件中[5],劳动者巩某在工作中受伤,右尺桡骨远端粉碎性骨折、面部软组织损伤。用人单位家禽育种公司为巩某交纳了工伤保险,医药费17 601.02元已经核准报销。巩某要求家禽育种公司支付未报销医药费28 862.28元。法院生效判决认为,职工因工作遭受事故伤害进行治疗,享受工伤医疗待遇。工伤保险基金报销范围外的医疗费,亦应由用人单位按无过错原则负担,故家禽育种公司应当对此承担支付责任。

 

两种观点的差异在于对《工伤保险条例》第三十条规定的理解。第一种观点认为,《工伤保险条例》第三十条规定治疗工伤所需费用符合工伤保险诊疗项目目录、工伤保险药品目录、工伤保险住院服务标准的,从工伤保险基金支付,即劳动者仅能在工伤保险基金报销范围内享受医疗费报销待遇,《工伤保险条例》并未规定用人单位需承担工伤保险基金报销范围外的医疗费。据此可知,不符合上述目录和标准的费用,应由劳动者负担。第二种观点则认为,《工伤保险条例》第三十条仅是从基金支付角度规定,并未明确工伤保险基金报销范围外的医疗费的负担问题,不能当然解释成用人单位无需负担。毋庸置疑,实务中如此巨大的处理差异亟待解决。

 

(三)劳动者达到法定退休年龄时,是否有权享受一次性工伤医疗补助金及一次性伤残就业补助金规定不明确

 

《工伤保险条例》规定,职工因工致残被鉴定为七级至十级伤残的,劳动、聘用合同期满终止,或者职工本人提出解除劳动、聘用合同的,由工伤保险基金支付一次性工伤医疗补助金,由用人单位支付一次性伤残就业补助金。但条例未规定达到法定退休年龄时,劳动者是否有权享受一次性工伤医疗补助金及一次性伤残就业补助金,对此问题实践中处理并不一致。

 

一种观点持肯定意见。在一件案件中[6],劳动者张某1952年5月24日出生,2012年5月24日达到法定退休年龄。2012年4月3日,张某下班途中发生交通事故。用人单位某物业公司未缴纳工伤保险费。生效判决认为,劳动者达到法定退休年龄的,劳动合同终止。某物业公司应支付张某一次性工伤医疗补助金42 048元、一次性伤残就业补助金42 048元。

 

另一种观点持否定意见。在一件案件中[7],劳动者时某1955年3月8日出生,2015年3月8日达到法定退休年龄。2014年8月15日,时某在上班途中发生交通事故。用人单位某科技公司为时某缴纳了工伤保险。生效判决认为,因时某达到法定退休年龄,双方劳动关系终止,时某不符合享受一次性工伤医疗补助金的情形,故对时某的请求不予支持。

 

通过对上述两件典型案件进行分析可见,肯定说认为,劳动者达到法定退休年龄,劳动合同终止,即到龄也是终止,劳动者有权享受一次性工伤医疗补助金及一次性伤残就业补助金。否定说则认为,《工伤保险条例》仅规定劳动合同期满终止,劳动者享受一次性工伤医疗补助金及一次性伤残就业补助金,而劳动者达到法定退休年龄时劳动合同终止,与劳动合同期满终止并不相同。两种观点迥异,劳动者达到法定退休年龄时,是否有权享受一次性工伤医疗补助金及一次性伤残就业补助金亟待明确。

 

(四)工伤保险赔偿与第三人侵权损害赔偿竞合时双赔项目的范围不明确

 

关于工伤保险赔偿与第三人侵权损害赔偿的关系问题,最高法院在《第八次全国法院民事商事审判工作会议(民事部分)纪要》已经给予了明确,即劳动者既可以请求第三人承担侵权损害赔偿责任,也可请求社会保险经办机构或用人单位支付相应的工伤保险待遇,也即“双赔”。在具体赔偿项目上,审判实践中对以下问题也达成了共识:1、将医疗费用排除在可以兼得的费用之外;2、对残疾赔偿金、死亡赔偿金、精神损害抚慰金、一次性伤残补助金、一次性工伤医疗补助金及一次性伤残就业补助金、一次性工亡补助金等涉及人身权益,实际上可以说生命、身体、健康等价值无法估量的项目应当双赔。但诸如误工费、停工留薪期工资、护理费、伙食补助费、残疾辅助器具费等项目是否双赔,实践中处理并不一致。

 

一种观点认为应当双赔。理由在于,工伤保险赔偿请求权与侵权损害赔偿请求权的权利基础和归责原则不同,根据《社会保险法》第四十二条、《最高人民法院关于审理工伤保险行政案件若干问题的规定》第八条第三款的规定以及最高法院的相关精神,在工伤保险赔偿和第三人侵权损害赔偿竞合案件中仅将医疗费用排除在可以兼得的费用之外,其他赔偿项目劳动者均可以通过工伤保险赔偿和侵权损害赔偿获得双重救济。

 

另一种观点认为不应当双赔。在一件案件中[8],劳动者王某下班途中发生交通事故,构成工伤,要求用人单位赔偿停工留薪期工资12 000元、医疗费28 208.3元、住院伙食补助费1300元、护理费1560元、交通费912.5元,生效判决认为,交通事故赔偿案件中王某已获赔医疗费28 208.3元、住院伙食补助费1300元、营养费520元、误工费8000元、护理费1560元、交通费500元,劳动者不能获得重复赔偿,故认定用人单位应支付王某停工留薪期工资4000元。在另一起案件中[9],判决也持相同观点,即认为劳动者虽可以同时主张侵权损害赔偿和工伤保险赔偿,但“误工费(停工留薪期工资)、医疗费、康复费、护理费、辅助器具费(残疾辅助器具费)、住院伙食补助费、交通费、外省市就医食宿费等实际支出费用或损失应就高抵扣,劳动者不能获得重复赔偿”。

 

从上可见,两种观点的核心差异在于对误工费(停工留薪期工资)、护理费、辅助器具费(残疾辅助器具费)、住院伙食补助费等实际支出费用或损失是否采取填平原则。需要指出的是,即使在双赔的观点下,由于当事人的诉讼策略选择,也会导致裁判结果的差异。例如,以误工费(停工留薪期工资)为例,如果劳动者先在侵权案件中主张误工费,其又能在工伤赔偿案件中获得停工留薪期工资;而如果劳动者先进行工伤赔偿诉讼,由于其已取得停工留薪期工资,不再有误工损失的情况下,其不能在侵权案件中再获得误工费。双赔项目范围亟待明确。

 

(五)商业保险是否抵扣工伤赔偿不明确

 

调研组发现,对于商业保险是否抵扣工伤赔偿规定不明确,在审判实践中存在一定的争议。

 

一种观点认为,商业保险不应抵扣工伤赔偿。在一起案件中[10],劳动者张某岗位为司机,用人单位某粮食公司未为张某缴纳工伤保险费。2013年11月25日,张某驾驶中型厢式货车发生交通事故死亡。2014年3月31日,张某被认定为因工死亡。某粮食公司为张某交纳了意外伤害险,要求该部分商业保险待遇应予扣除。法院生效判决认为,某粮食公司要求在本案中扣除张某的意外伤害险、交强险待遇,缺乏法律依据,不予支持。

 

但实践中也有一种观点认为,商业保险应当抵扣工伤赔偿。用人单位出资为员工购买人身意外保险等商业保险,其目的是为了在出现工伤事故时转嫁赔偿风险,应视为用人单位对所应当承担的赔偿责任的一种自我救济,且有利于劳动者在受到伤害时获得赔偿,如果不允许抵扣工伤赔偿,那么用人单位就不会再去购买商业保险,尤其是一些中小企业,在无法赔偿巨额工伤赔偿时,往往会选择人去楼空,反而不利于保护工伤职工的合法权益。

 

商业保险是否应抵扣工伤赔偿,有必要予以明确。

 

三、对策与建议

 

(一)参照一般人身损害赔偿确定护理费标准

 

关于停工留薪期护理费标准,课题组搜集整理了各地规定,主要观点如下:


 由上可见,关于停工留薪期护理费标准,各地规定不尽相同,但大致分为两类。一类系参照一般人身损害赔偿标准,如上海、广东等地,都是按护工标准;一类则是参照工伤职工劳动能力鉴定后的护理费标准确定一个比例,且规定均高于定残后的生活护理费标准,如安徽、河北、江西等地。课题组发现,不论哪种思路,在处理结果上其实有趋同的倾向。以前述刘某案为例,按护工标准每日150元计算,停工留薪期护理费每月为4500元;而按照定残后的生活护理费标准,2013年北京市职工月平均工资5793元,月平均工资的50%、40%或30%分别为2896.5元、2317.2元、1737.9元,刘某主张每天150元的护理费,经核算是2013年北京市职工月平均工资5793元的77.68%,与各地按职工月平均工资比例确定停工留薪期护理费的思路相同,即考虑到处于停工留薪期的工伤职工护理难度更大,标准应高于定残后的生活护理费标准。

 

通过对两种方案的比较,课题组建议相关部门尽快制定规范明确停工留薪期护理费标准。在相关标准出台之前,由于法院不宜直接确定按职工月平均工资的某一比例确定停工留薪期护理费,建议参照当地护工从事同等级别的劳务报酬标准由用人单位向工伤职工支付护理费。

 

(二)工伤保险基金报销范围外的医疗费,一般应由劳动者自行负担

 

《工伤保险条例》规定,治疗工伤所需费用要符合国家规定的工伤保险诊疗项目目录、工伤保险药品目录、工伤保险住院服务标准,对于不符合规定和标准的,工伤保险基金不予支付,目的是为了实现规范化、标准化管理,并综合考虑了我国的社会经济发展水平和工伤保险基金的支付能力。应当说,为了防止发生超标准医疗,目录发挥了积极的作用,能够有效控制工伤职工的就医行为和选择。

 

调研组认为,工伤保险基金报销范围外的医疗费,一般应由劳动者自行负担。理由在于,第一,《工伤保险条例》未规定,工伤保险基金报销范围外的医疗费应由用人单位负担,判决用人单位负担没有法律依据;第二,国家对工伤保险诊疗项目目录、工伤保险药品目录、工伤保险住院服务标准有明确规定,工伤职工应在规定的目录和标准范围内治疗,如认定工伤保险基金报销范围外的医疗费应由用人单位负担,容易引发道德风险;第三,有地方意见支持,如浙江高院《关于审理劳动争议案件若干问题的解答(二)》(浙高法民一〔2014〕7号)十六、用人单位已依法为劳动者缴纳了工伤保险,劳动者工伤医疗费超出社保基金报销目录范围的费用,如何承担?答:用人单位已依法为劳动者缴纳了工伤保险,劳动者工伤医疗费超出社保基金报销目录范围的费用原则上不应由用人单位承担,但超出目录范围的费用经用人单位同意或者认可的除外。

 

主张工伤保险基金报销范围外的医疗费,应由用人单位按无过错原则负担的观点的主要理由是,劳动者不应承担因工伤造成的风险。调研组认为,劳动者当然不应承担因工伤造成的风险,根据调研,在定点医疗机构“工伤保险三个目录”范围的医疗费都是100%报销;在情况紧急时可以先到就近的医疗机构急救;在认定工伤前按医疗保险支付的费用可以通过手工报销或二次报销的方式处理;对特殊病情,不具备可替代性药品的情况下,工伤保险基金还能够突破目录范围予以支付,综上,工伤保险基金报销范围外的医疗费,一般应由劳动者自行负担。

 

(三)劳动者达到法定退休年龄而终止劳动合同,不享有一次性工伤医疗补助金及一次性伤残就业补助金

 

调研组认为,首先,从文义解释看,《工伤保险条例》规定,职工因工致残被鉴定为七级至十级伤残的,劳动、聘用合同期满终止,或者职工本人提出解除劳动、聘用合同的,由工伤保险基金支付一次性工伤医疗补助金,由用人单位支付一次性伤残就业补助金。《工伤保险条例》明确的是劳动合同期满终止,并未规定劳动者达到法定退休年龄为一次性工伤医疗补助金及一次性伤残就业补助金的支付条件。肯定说主张,劳动者达到法定退休年龄,劳动合同终止,也属于劳动合同期满终止,这种解释并不妥当。因为根据《劳动合同法》第四十四条及《劳动合同法实施条例》第二十一条规定,立法显然将达到法定退休年龄与劳动合同期满作为并列的劳动合同终止情形,因此,达到法定退休年龄,并非支付一次性工伤医疗补助金及一次性伤残就业补助金的法定条件。

 

其次,从《工伤保险条例》规定一次性工伤医疗补助金及一次性伤残就业补助金的立法目的看,考虑到工伤职工有可能伤病发生变化需要治疗,而且可能会在今后的求职就业中与非工伤人员相比存在一定的困难,实行这些补助,是为了使工伤职工在寻找到新的工作以前,基本生活开支有必要的保障,并有能力医治伤病。基于此,对于劳动者达到法定退休年龄,并享受基本养老保险待遇,或者领取退休金的,不存在再就业的需要,即无需支付一次性工伤医疗补助金及一次性伤残就业补助金。但不可否认,现实情形是,很多劳动者,尤其是农民工,在达到法定退休年龄时,并不能享受基本养老保险待遇,或者领取退休金。持肯定说的法官从保护劳动者利益角度出发,认定这些劳动者有权享受一次性工伤医疗补助金及一次性伤残就业补助金,但这相当于增加了一个判断标准,即劳动者是否享受了基本养老保险待遇,或者领取了退休金。享受了基本养老保险待遇,或者领取了退休金的劳动者不能享有一次性工伤医疗补助金及一次性伤残就业补助金;没有享受基本养老保险待遇,或者领取退休金的劳动者则可以享有一次性工伤医疗补助金及一次性伤残就业补助金,这种区别对待既不合理,也缺乏法律上的依据。

 

综上,调研组认为,由于《工伤保险条例》未将达到法定退休年龄,规定为支付一次性工伤医疗补助金及一次性伤残就业补助金的法定条件,在立法未作修改前,劳动者达到法定退休年龄而终止劳动合同,不享有一次性工伤医疗补助金及一次性伤残就业补助金。

 

(四)工伤保险赔偿与第三人侵权损害赔偿竞合时,除医疗费用外,其他赔偿项目均可双赔

 

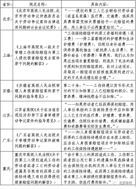
关于双赔项目的范围,课题组搜集整理了各地规定,主要观点如下:

  

由此可见,对于停工留薪期工资、护理费、住院伙食补助费、供养亲属抚恤金及丧葬补助金等项目是否双赔各地规定不尽相同。有的地方规定除医疗费以外的其它同类费用可以双赔,如重庆,有的则认为同类费用应当扣除,不适用双赔,如北京、上海、江苏、广东、安徽等地。

 

课题组认为,工伤保险赔偿实行无过错责任原则,有社会保障性质,而侵权损害赔偿的基本理念在于填补损害,使受害人能回复到损害发生之前的状态,故在确定损失负担时考虑受害人的过错,并以全面赔偿为原则,赔偿范围包括物质损害赔偿和精神损害赔偿,其性质属于私法领域的赔偿。鉴于工伤保险赔偿和民事侵权赔偿属不同的法律关系,二者的立法目的、价值基础、赔偿主体均不相同,从而决定了二者在赔偿责任上并不存在冲突。从规定层面看,《社会保险法》第四十二条、《最高人民法院关于审理工伤保险行政案件若干问题的规定》第八条第三款,仅将医疗费用排除在可以兼得的费用之外,故其他赔偿项目劳动者均可以通过工伤保险赔偿和侵权赔偿获得双重救济。而从实务层面看,对于一些通过调解解决的工伤保险赔偿案件或者侵权赔偿案件,调解结果往往是一揽子解决,并不会对赔偿项目进行细分,在这种情况下,事实上也无法采用就高原则进行单赔。综上,课题组认为,工伤保险赔偿与第三人侵权损害赔偿竞合时,除医疗费用外,其他赔偿项目均可双赔。

 

(五)商业保险不应抵扣工伤赔偿

 

调研组认为,工伤保险属于社会保险的一种,商业保险是否应抵扣工伤保险赔偿,实质上应当分析社会保险与商业保险的关系。

 

首先,强制性不同。社会保险具有强制性。《劳动法》第七十二条规定,用人单位和劳动者必须依法参加社会保险,缴纳社会保险费。《社会保险法》第三十三条规定,职工应当参加工伤保险,由用人单位缴纳工伤保险费,职工不缴纳工伤保险费。可见,缴纳社会保险义务为法定义务,无法定事由,不能减轻或者免除。商业保险则不具强制性,系投保人自愿选择是否参加商业保险。

 

其次,筹资办法不同。社会保险按照大数法则,在全社会范围内统一筹集资金,筹资来源于国家、单位、职工个人等多方面,体现社会共济。而商业保险的保险资金来源于投保人的保费。

 

最后,待遇水平不同。社会保险一般适用于全体公民,待遇较统一,强调社会的公平性。而商业保险待遇与投保费用的多少以及保险资金的运营状况直接挂钩。

 

综上可见,商业保险和社会保险的性质不一致,社会保险是社会稳定的基本条件,而商业保险应视为用人单位给予员工的福利待遇,二者并不能相互取代。

 

从实践层面看,用人单位不给劳动者缴纳社会保险,只是为劳动者购买个人意外险或团体意外险,本质上还是为了减少经营成本,规避法律强制性规定。如果允许商业保险抵扣工伤赔偿,实质上是对用人单位规避行为的纵容。故商业保险不应抵扣工伤赔偿。

 

(课题主持人:孙国鸣;课题负责人:赵悦;课题组成员:王磊、何锐、刘佳洁、张建清;邾映映、甄乾龙、范楷强、张治;执笔人:何锐、邾映映、甄乾龙)



[1](2016)京01民终5776号、(2016)京0108民初23003号。

[2](2016)京01民终2524号、(2015)海民初字第32350号。

[3](2017)京0108民初355号。

[4](2016)京01民终5776号、(2016)京0108民初23003号。

[5](2016)京03民终14166号、(2015)顺民初字第17262号。

[6](2014)三中民终字第1676号

[7](2016)京01民终3573号

[8](2011)一中民终字第13046号

[9](2016)京02民终10662号、(2016)京0101民初16388号

[10](2015)一中民终字第730号


友情链接