您的位置:  首页 > 民事法律 > 民事实体法 > 正文

刘丹 廖宏娟 高雅静 | 集体经济组织成员资格认定的思路

2022-10-05 20:55 次阅读

本文刊登于《人民司法》2022年第22期

图片

作者:刘丹 廖宏娟 高雅静

作者单位:江苏省江阴市人民法院

图片


内容提要

准确认定集体经济组织成员资格,是探索农村土地“三权分置”改革、发展集体经济、保障农民利益的先决条件。对于如何认定集体经济组织成员资格,法律法规没有明确规定,司法裁判也没有统一的标准,实践中出现了以单一户籍要素、实质性生产生活要素、“户籍+其他”复合要素、其他要素为主要考量因素4种类型的裁判标准。成员资格认定不一问题产生的原因是多方面的,主要包括法律规范、自治管理、经济社会、历史文化4个层面。在考量成员资格的认定标准时,不应固守户籍标准,而应在更加注重平等保护、同时尊重集体自治差异的基本原则下,以“三步法”整合基本要素,以基本生活保障为本质要素,以实际生产生活为主要要素,兼顾集体自治规则,细化成员资格取得、保留和丧失规则。


目次


一、实证考察:集体经济组织成员资格认定的裁判差异


二、困境检视:集体经济组织成员资格认定不一的成因分析


三、解困之策:集体经济组织成员资格认定的裁判思路




近年来,国家持续将深化农村产权制度改革、保障农民合法权益作为乡村振兴战略实施的重点。从物权法到民法典,集体土地所有权、土地承包经营权等集体经济组织成员权益得到了法律的确认。准确认定集体经济组织成员资格,是探索农村土地“三权分置”改革、盘活农村土地存量的基础,也是坚持农民主体地位、保障农民合法权益的前提。随着城乡一体化的推进,村民与集体经济组织之间因利益调整产生的纠纷越来越多。自2008年增设“侵害集体经济组织成员权益纠纷”这一案由以来,全国法院每年受理的案件数量不断增长,而多数纠纷的本质往往是成员资格的认定问题,因此,认定成员资格是解决该类纠纷的关键,也是成员能否获得集体收益的依据和前提。因目前没有明确的法律规定,各地法院认定成员资格并没有统一的方法和标准,“类案不同判”现象时有发生,容易导致司法服务社会治理的功能减弱,亟需检视成员资格认定裁判差异的深层次原因,明确裁判的原则和方法,进一步厘清成员资格认定的裁判思路。


一、实证考察:集体经济组织成员资格认定的裁判差异


2008年~2020年,侵害集体经济组织成员权益纠纷的裁判文书数量逐年增加,2020年文书数量更是达到了2009年的210倍。笔者以“侵害集体经济组织成员权益纠纷”为案由,以2018年1月1日至2020年6月30日为裁判形成的时间跨度,不设地域限制,在中国裁判文书网选取了300份对集体经济组织成员资格作出实体认定、说理较为清晰的二审民事判决书为实证分析样本,经逐一梳理,发现各地法院在认定成员资格时存在较为明显的裁判差异。



(一)以单一的户籍要素作为主要考量因素


在城乡二元结构体制下,农民迁徙自由受限,长期被束缚在土地上,户籍、居住和职业三合一,户籍成为识别成员身份的简易、可行标准。因此,法官在对成员资格作出认定时,户籍成为最常见的判断标准。在300份判决书中,有53份文书以单一户籍作为判断标准。


【案例1】:吴某户籍在H省H市M区D村,D村民小组在分配征地补偿款时,以吴某是“外嫁女”为由将其排除在外。吴某起诉D村民小组要求分配征地补偿款。法院认为,吴某是否具备D村民小组成员资格,是其能否参加分配并获得征地补偿款的依据。吴某自出生落户D村民小组即取得D村民小组成员资格,出嫁后户口未迁出,也未在嫁入地分配征地补偿费,并未丧失成员资格。据此,吴某应与其他集体经济组织成员享有同等权利,D村民小组应向吴某发放征地补偿款98500元。



(二)以实质性的生产生活要素作为主要考量因素


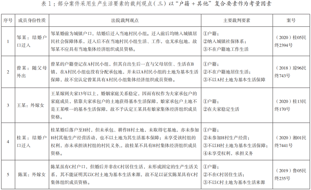
在当事人仅有当地集体经济组织户籍,但并未在户籍地实际生产生活或以集体收益作为基本生活保障等情形的,法院以实质性的生产生活作为主要的考量要素,以不在户籍地工作生活、不以当地土地为基本生活保障、在夫家稳定生产生活等裁判理由,并未认定当事人具有当地集体经济组织成员资格(见表1)。在300份判决书中,此类案件共85件。

图片



(三)以“户籍+其他”复合要素作为考量因素


法院判决认定当事人具有集体经济组织成员资格的案件中,不仅仅考虑户籍,还重点考虑当事人是否在户籍地生产生活,是否以集体收益为生活保障等其他要素(见表2)。该类案件占比最高,共有文书137份。

图片



(四)以其他要素作为考量因素


除上述情况外,法院还会以其他要素作为裁判考虑的因素,如当事人户籍地与实际生产、生活所在地分别处于不同的集体经济组织时,法院还会考虑当事人是否存在“两头空”或“两头占”的情况,从而根据保障集体经济组织成员的基本利益要求作为认定基础。以其他要素作为考量因素的案件比重较小,仅有25件。


【案例2】:宋某与张某于2009年11月结婚,宋某户籍迁入张某所在的H村五组。现宋某起诉H村五组要求分配土地征收补偿款。法院认为,宋某婚前即已在原籍享有土地承包经营权,从而具备原籍集体经济组织成员资格。现宋某以婚嫁入户至H村五组并生活在该组取得该组集体经济组织成员资格为由,要求分配土地补偿款,违反了成员资格的唯一性原则。宋某并未放弃原籍的土地承包经营权,不能同时享有两个集体经济组织成员资格,即所谓“两头占”,故不予认定宋某具有H村五组成员资格。


由上述案例可知,各地法院在认定集体经济组织成员资格时采取不同的标准。


以外嫁女为例,如案例1中的外嫁女虽然已在夫家生活,但户口未迁出,法院以此认为其原籍的成员资格并未丧失。而在以生产生活要素认定的第3则案例中,法院则认为外嫁女已实际在夫家稳定生产生活,则不能再取得原籍的成员资格。


实践中,这两种明显不一致的裁判结果较为常见,造成了司法实践的混乱。


笔者通过对上述300份二审生效判决书的整理和分析可知,采用上述4种不同标准的案件比例分别为17.7%、28.3%、45.7%、8.3%。以单一户籍标准认定成员资格,虽然简单易于操作,但容易加剧与当地集体经济组织其他成员之间的矛盾,影响社会稳定。


从表1、表2可知,大部分案件的裁判不再以单一的户籍作为认定成员资格的核心要素,还会综合考虑其他多方面的要素,如身份、年龄、居住生活、基本生活保障等。


目前,各法院认定成员资格标准的差别主要有二:一是各类要素的组合选择不同;二是组合中各要素的地位不同。在要素的组合选择上,类别不一,数量也有多有少,法官在查明事实时也没有统一的做法。在各类要素的主次排序上,仅是对各要素进行简单的罗列,也体现不出各要素之间的权重以及要素之间的冲突解决。为完善对集体组织成员权益的司法保护,统一成员资格认定的裁判标准迫在眉睫。


二、困境检视:集体经济组织成员资格认定不一的成因分析


司法裁判对成员资格认定标准不统一,投射出社会实践中集体成员身份识别的普遍难题。集体经济组织成员身份是其背后各种社会关系的总和,成员资格认定不一问题的产生有其深刻的社会根源,主要包括法律规范、自治管理、经济社会、历史文化4个层面。



(一)法律规范层面:统一规范缺失导致裁判认定失准


缺乏法律法规的明确规定是导致司法裁判标准不一的直接原因。目前,有关集体经济组织及其成员的规定主要集中在民法典、乡村振兴促进法、农村土地承包法等法律以及部门规范性文件、地方性法规、地方性指导意见等规范之中。在法律上,农村土地承包法规定确认集体经济组织成员身份的原则、程序等由法律、法规规定,但截至目前,并未有相关法律法规对此进行统一规定。在部门规范性文件上,农业农村部《农村集体经济组织示范章程(试行)》对成员认定标准进行了描述,但对实践争议较大的情形并未予以明确,加之是示范章程,倡导意义大于规范意义。在地方性法规、指导意见方面,各省的地方性法规、指导意见和法院审理指南关于成员身份认定的标准、程序等规定各有差异,指导性意见仅具有示范效应,审理指南仅指导法院个案审理,发挥作用有限,市级、县级层面也鲜有出台具体的指导标准。



(二)自治管理层面:自治边界不明导致少数群体权益被忽视


集体经济组织自治边界不明是导致成员资格认定不一的间接原因。现有法律法规没有明确集体经济组织的含义,其权利范围始终不太明确。在成员资格问题上,乡镇政府对村民会议决议违法的核查主动性不高,监管作用发挥并不明显,导致集体经济组织具有高度的自主权,自治权力的边界不明。因少数例外成员的加入将导致多数既得利益者的获利减损,所以在多数既得利益者面前,少数群体的正当权益往往被忽视甚至被侵害。在集体经济组织内部,有些村委会、集体经济组织对男女实行不同的政策,以多数决侵害“外嫁女”“离婚女”“丧偶女”少数群体的合法权益。在集体经济组织之间,各集体为了维护各自既得利益者的现有利益,往往对成员资格采取“进难出易”的认定标准,导致少数群体权益保护“两头空”。



(三)经济社会层面:经济结构不平衡导致认定标准的地区差异


经济结构发展差异是成员资格认定存在差异的社会背景。中国社会的变迁本质上是农业文明向工业文明的转型,工业的快速增长,直接减弱了农民对集体土地的依赖程度,农民从农业耕种者逐渐转化为工业劳动力,对集体土地的劳动投入逐渐转化为对集体经济的发展贡献,集体生产经营收入逐渐转变为集体资产投资收益,集体经济组织管理者与企业负责人身份重叠,重商轻农的思想直接影响了集体经济利益享有者范围的划分。越是工业化程度高、经济发达的地区,集体经济组织的经济属性越大于社会属性,组织管理越类似公司管理,成员资格的加入越是强调规则自治,由此形成了不同地区成员资格的规范差异(见表3)。在一般标准上,各地规定的条件不尽相同。在自治规定上,相对于其他省份,工业比例较重、经济较为发达的省份多有集体经济组织章程的规定,且赋予自治表决广泛的权利。

图片



(四)历史文化层面:社会转型中功能转变和观念冲突导致矛盾日益显现


历史文化的变迁是成员资格矛盾日益显现的潜在原因。传统封建农业社会,农村公社社员以土地为纽带维系着绵延不绝的血缘关系,土地是农民安身立命、养家糊口的唯一保障。户籍制度的建立标志着城乡二元社会的形成,加之严格的流动限制,户籍成为确认集体成员身份的标识,以户籍为基础的城乡社会保障差异明显,集体土地上的生产仍然是农民的基本生活来源。随着城镇化的快速发展,城乡双向流动加快,以户籍固化身份、固定空间的方式随之松动,传统心理和习俗对乡村人口行为的约束力逐渐减弱。一方面,集体成员原有的身份与新职业、新居住地的矛盾凸显,部分成员不再依赖集体土地满足基本生活需要,成员资格成为增加收入或获取教育等附加利益的手段,“空挂户”等现象逐渐增多。另一方面,随着社会主义市场经济的发展,集体资产作为生产要素具有了交换价值,集体经济发展不再局限于土地生产,集体经济组织的经济发展功能逐渐与社会管理功能剥离,个人功利主义与传统宗族观念的冲突显现,由此所带来的利益冲突集中体现在妇女、儿童、农民工等成员资格的认定上。


三、解困之策:集体经济组织成员资格认定的裁判思路


司法是成文法与实在法的纽带,是法律原则转化为行为规范的中介,在法治建设中具有不可替代的作用。当前我国乡村经济和社会发展结构差异较大,加上城乡融合发展,单一户籍标准已难以识别集体经济组织成员的身份,以户籍为核心的认定体系已经瓦解。在现有法律没有统一规定的背景下,如何确定集体经济组织成员资格的基本要素,并以何种原则去衡量各个要素的权重、明确具体的认定规则,更需要司法发挥裁判引领作用,厘清成员资格认定的裁判思路。



(一)宏观方面:成员资格认定应当把握的两个原则


成员资格认定本质上是特殊人群平等权利保护与集体经济组织自治管理之间的关系平衡问题,是平等与自由之间的价值衡量问题。认定成员资格,应当遵循两个基本原则。


1.更加注重平等保护


平等是自由的基础,也是自由的界限。集体经济的收益是成员共同生产经营、共同资产投入的结果,关系到农民的生存利益和生活保障。实践中,“外嫁女(入赘婿)”、离婚或者丧偶人员等因婚姻关系变动发生户籍变动的人员,集体成员资格认定的争议较大,权益受侵害的情形屡有发生。妇女权益保障法等法律明确规定了平等原则,即妇女在行使集体成员权益等方面,与男子享有平等权利。在多数决的程序规则下,集体自治规则频频侵害少数群体权益,平等原则无疑是否定自治规则效力、保障少数群体合法权益的主要法律原则。


2.尊重集体自治差异


各地经济结构不同,导致了农业发展方向的差异,也影响了农村的人口结构、行为方式和思想观念。在乡村社会治理方面,集体自治规则日益发挥重要的作用。集体成员通过参与制定规则、解决争议,提高了参与自治的积极性并提升了结果在成员之间的接受度。民法典首次将集体经济组织纳入特别法人的范畴,也体现了对成员意思自治的尊重和保障。对于基于地方经济社会状况、风俗习惯和集体智慧作出的自治管理决定,应当给予充分的尊重。



(二)中观方面:“三步法”整合成员资格认定的基本要素


实践中,考量成员资格的因素众多,缺乏统一的思路和方法。在更加注重平等保护、同时尊重集体自治差异的原则下,可以运用“三步法”整合成员资格认定的基本要素。


1.第一步:提炼基本要素


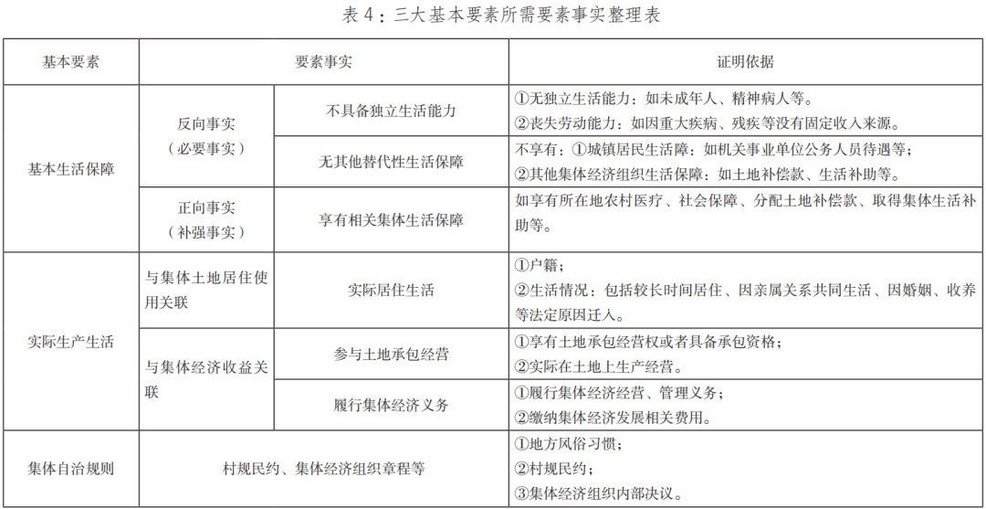
通过对样本文书的分析,尽管成员资格认定的裁判差异大体可分为4种类型,但从当前裁判来看,具体考量的要素较为繁杂,主要包括身份、年龄、户籍、基本生活保障、参加社会保障、实际居住生活、土地承包经营权等多达几十项。成员资格是成员享有集体经济组织相关权益的前提和基础,成员权利的具体内容决定了成员资格的基本特征,认定成员资格的基本要素,应以成员资格的基本特征为依据。


集体经济组织成员权利主要可分为社会权利、财产权利、组织权利三大类型。从社会权利的角度看,自古以来土地是农民基本生活的重要来源,尽管“三权分置”改革不断推进,农民收入日益多元,但改革本身不能脱离集体土地的社会保障功能的基础,成员仍然享有从集体获取基本生活保障的权利,保障性是成员资格的基本特征。从财产权利的角度看,集体成员享有对集体资产使用、收益的权利,主要表现为在集体土地上居住、参与集体生产经营、获取土地征收补偿、分配集体经营收益等,集体资产关联性是成员资格的基本特征。从组织权利的角度看,集体经济组织是成员按照一定的规则所形成的群众自治组织,成员享有参与集体自治的权利,自治性也是成员资格的基本特征。


基于社会保障性、集体资产关联性、自治性是成员资格的基本特征,因此,认定成员资格的基本要素可相应划分为基本生活保障、实际生产生活、集体自治规则。


2.第二步:整理要素事实


基本生活保障、实际生产生活、集体自治规则三大基本要素的内涵不同,所需的要素事实和相应证明依据也各不相同。回溯第一部分的案例,可以发现户籍、年龄、生活状况、社会保障等裁判考量因素实际上都属于三大基本要素所需要素事实的证明依据。实践中,判断要素事实是否成立时,应结合不同证明依据综合判断,不能仅凭单个证明依据认定要素事实。具体要素事实和相应证明依据的整理方法如表4所示:

图片


3.第三步:权衡要素关系


从更加注重平等保护、同时兼顾集体自治的原则出发,结合具体个案的不同情况,在权衡三大基本要素之间的关系时,司法裁判应当遵循以下规则:


⑴以基本生活保障为本质要素。基本生活保障,是指将集体土地作为托底性的保障来源,并非指日常的、现时的生活来源。包括土地在内的集体资产是农民最基本的生存保障和生产资料,以集体资产为基本生活保障,是集体组织成员的本质特征,也是认定成员资格的本质要素。在表1和表2的案例中,法院均将基本生活保障的要素事实作为认定成员资格的依据。对其他要素的考量,都不能脱离基本生活保障的本质要素单独进行。若缺乏基本生活保障的必要性,则不宜认定具有成员资格,这也是平等保护同一集体经济组织已有成员权益的必然要求。对于具有户籍但不以集体资产为基本生活保障的人,如“空挂户”等,不应认定具有成员资格。例如,在案例2中,宋某虽有户籍,但仍以原户籍的土地享有土地承包经营权,不以现户籍的土地为基本生活保障,法院最终认定其不具备现户籍地的集体成员资格。


⑵以实际生产生活为主要要素。实际生产生活是集体经济组织成员与集体土地关联性的客观表现,是成员参与集体生活和贡献集体经济的重要证明,应当作为主要要素考量。实践中,实际生产生活和基本生活保障两个要素相互联系、互为证明。在表1的5则案例中,法院对生产生活关系的考量实际上也都涵括了对生活保障的考量。对实际生产生活要素的考量不能抛开基本生活保障的本质要素,对于尽管在集体生产生活,但已取得其他生活保障人员,不宜认定其享有“两边”的保障。例如,在表1第1则案例中,邹某虽户口迁入村集体,但已纳入城镇居民社会保障体系,法院即认定其不享有集体成员资格。


⑶兼顾集体自治规则。实践中,集体自治规则侵害集体经济组织成员权益的纠纷时有发生,纠纷往往以村民小组、村民委员会为被告,原告的诉讼请求多为撤销或改变集体经济组织关于财产权益分配的内部决议。因此,对集体自治规则,不能脱离本质要素和主要要素单独考量,应结合地区经济社会发展状况综合判断是否兼顾采纳。通常情况下,不同地区可作以下区分:


①东部地区工业比重高、集体土地市场化流转需求较大,为避免人口过度膨胀,对不满足基本生活保障和实际生产生活要素的成员资格取得自治规则,一般不予采纳。同时,尊重集体制定的有偿加入和协商退出的规则。


②西部地区少数民族较多、农业比重较高,集体生产经营仍然是农民主要的收入来源,应审慎认定成员资格的丧失。对满足基本生活保障或实际生产生活任一要素却规定成员资格丧失的自治规则,一般不予采纳。


③中部地区是农民工集中流出的地区,成员资格取得应更注重基本生活保障的考量。对不满足基本生活保障要素的成员资格取得和丧失的自治规则,一般不予采纳。


因此,在当前审判实践中,当上述各要素发生冲突时,认定成员资格的裁判思路可确定为:以基本生活保障要素为本质要素,优先考虑成员是否以集体资产为基本生活保障,且占比最重;以实际生产生活为主要要素,然后考虑是否在集体经济组织生产生活,占比次之;最后兼顾集体自治规则。



(三)微观方面:“三步法”在司法个案中的具体运用


现代法治的发展光靠成文法规和司法体系是无法完全实现的,需要与人们的观念、心态和行为紧密相连。由于我国社会转型发展下不同人群身份背后的社会关系差异,集体经济组织成员资格的认定应当在坚持基本原则的基础上,运用“三步法”合理确定成员资格取得、保留和丧失的规则。


1.成员资格的取得


主要有两种类型:⑴原始取得。主要适用于长期居住、生产的原始村民。原始村民以集体资产为基本生活保障,与集体经济组织所在地具有长期的生产生活关系,应当认定为自始取得成员资格。⑵加入取得。主要适用于下列4类人员:①未享有其他生活保障,与原始村民存在亲父母子女、养父母子女、婚姻等亲属关系,且迁入集体所在地实际生产生活的人员;②未享有其他生活保障,依照国家政策或者地方人才引进政策移民集体所在地的人员;③未享有其他生活保障,按照集体自治规则履行相关义务、申请加入并经,自治程序通过的人员;④满足基本生活保障要素且满足实际生产生活或集体自治规则要素的其他人员。


2.成员资格的保留


主要适用于两类人员:⑴户籍暂时迁出的在校学生、服役义务兵和初级士官、服刑人员。以上人员一般没有独立的生活来源,户籍迁入地不负责其生活保障,也不会为其安排工作,为了鼓励大学生、服役官兵返乡创业就业,支持服刑人员回归社会,应认定在相应期间内上述人员仍具有成员资格。⑵因外出务工等原因,短时间脱离集体组织所在地生产、生活,但未享有其他生活保障的成员,仍有集体土地给予基本生活保障的必要性,应认定其享有成员资格。


3.成员资格的丧失


主要适用于3类人员:⑴集体经济组织成员死亡的,因其主体消灭,自然丧失成员资格;⑵享有其他生活保障的人员,应坚持成员资格的唯一性原则,认定其丧失成员资格;⑶符合集体自治规则,自愿申请退出的人员。


4.权益易受侵害人群成员资格的认定规则


对于因婚姻关系变动发生户籍变动的人员,应当区分不同情况分别认定:


⑴婚姻关系发生在不同集体成员之间,其中一方未迁户籍,但实际在配偶所在集体生产生活,在不享有其他生活保障的情况下,应认定其具有配偶所在集体成员资格。


⑵婚姻关系发生在农业和非农业户籍人员之间,农业户籍一方在未享有其他生活保障时,仍具有原集体成员资格。


⑶离婚或丧偶人员:①婚后取得配偶所在地集体成员资格,离婚或丧偶后又将户籍迁回原集体,同时回到原集体生产生活的,或者婚后并未将户口迁出,离婚或丧偶后又回到原集体生产生活,又未享有其他生活保障的,应认定具有原集体成员资格;②户籍留在原配偶所在集体,未享有其他生活保障的,仍具有原配偶所在集体成员资格。



编者注:为方便阅读,已隐去注释,如需引用,请查看纸版杂志原文。


本文责任编辑:李泊毅

网络编辑:李泊毅

审核:李敏



友情链接