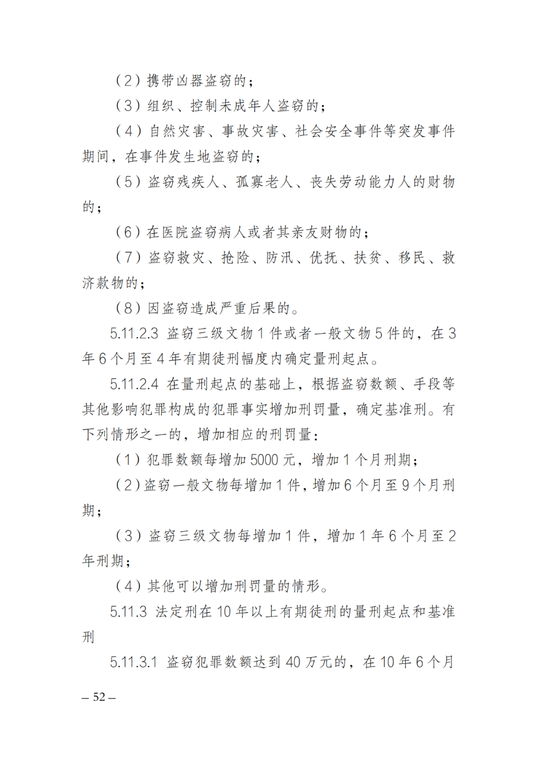
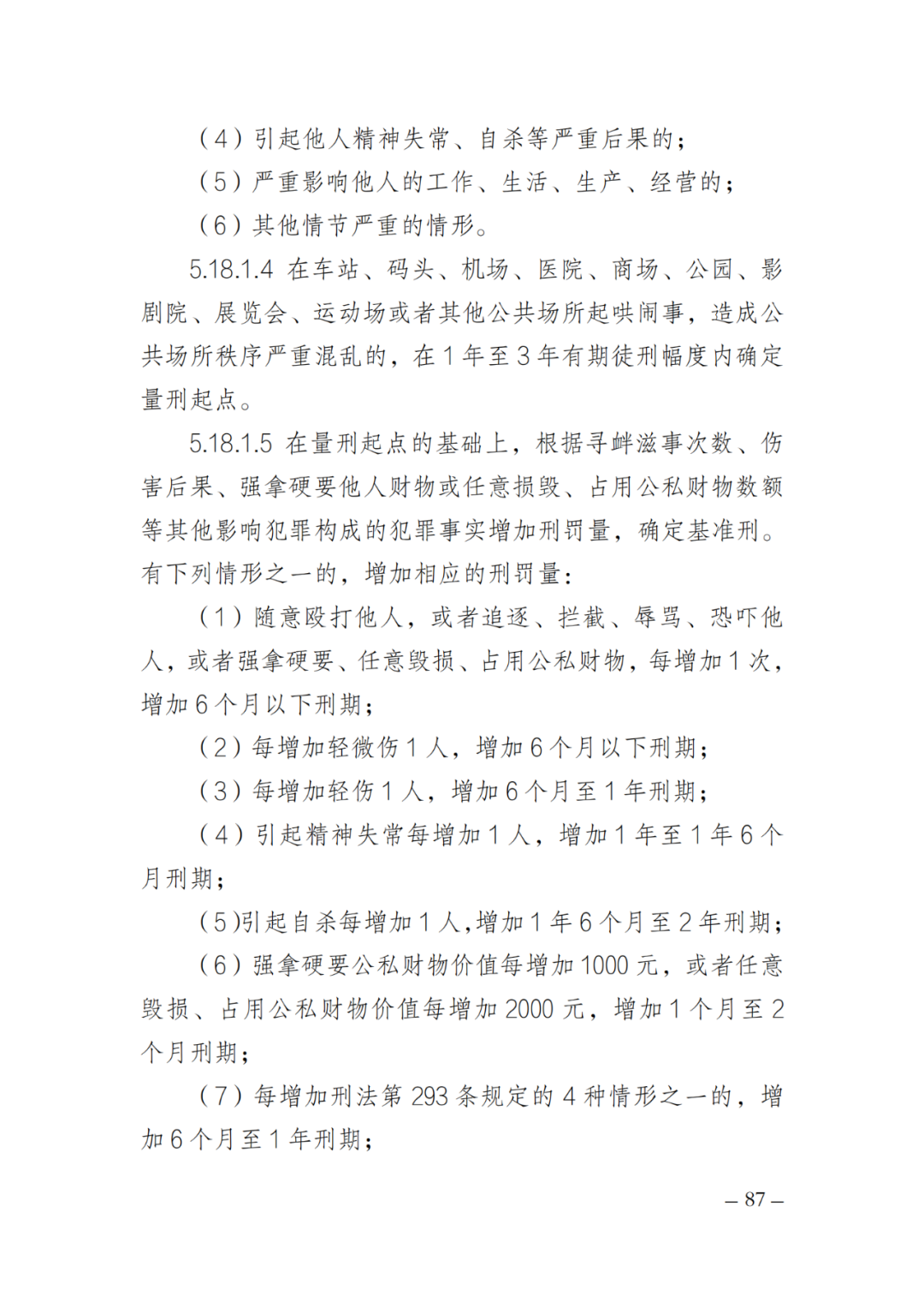
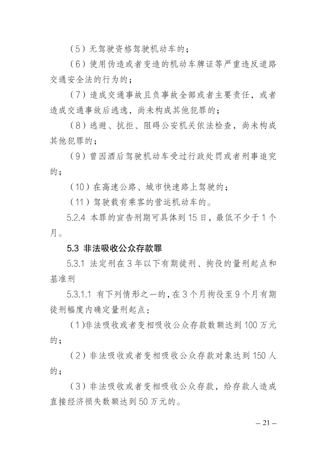
首页
本站动态
亲办案例
刑事法律
民事法律
司法裁判要旨
司法审判文件
法学院
法界热点
律师杂谈
法律帝国
您的位置:
首页
>
司法审判文件
>
法院司法审判文件
>
北京
> 正文
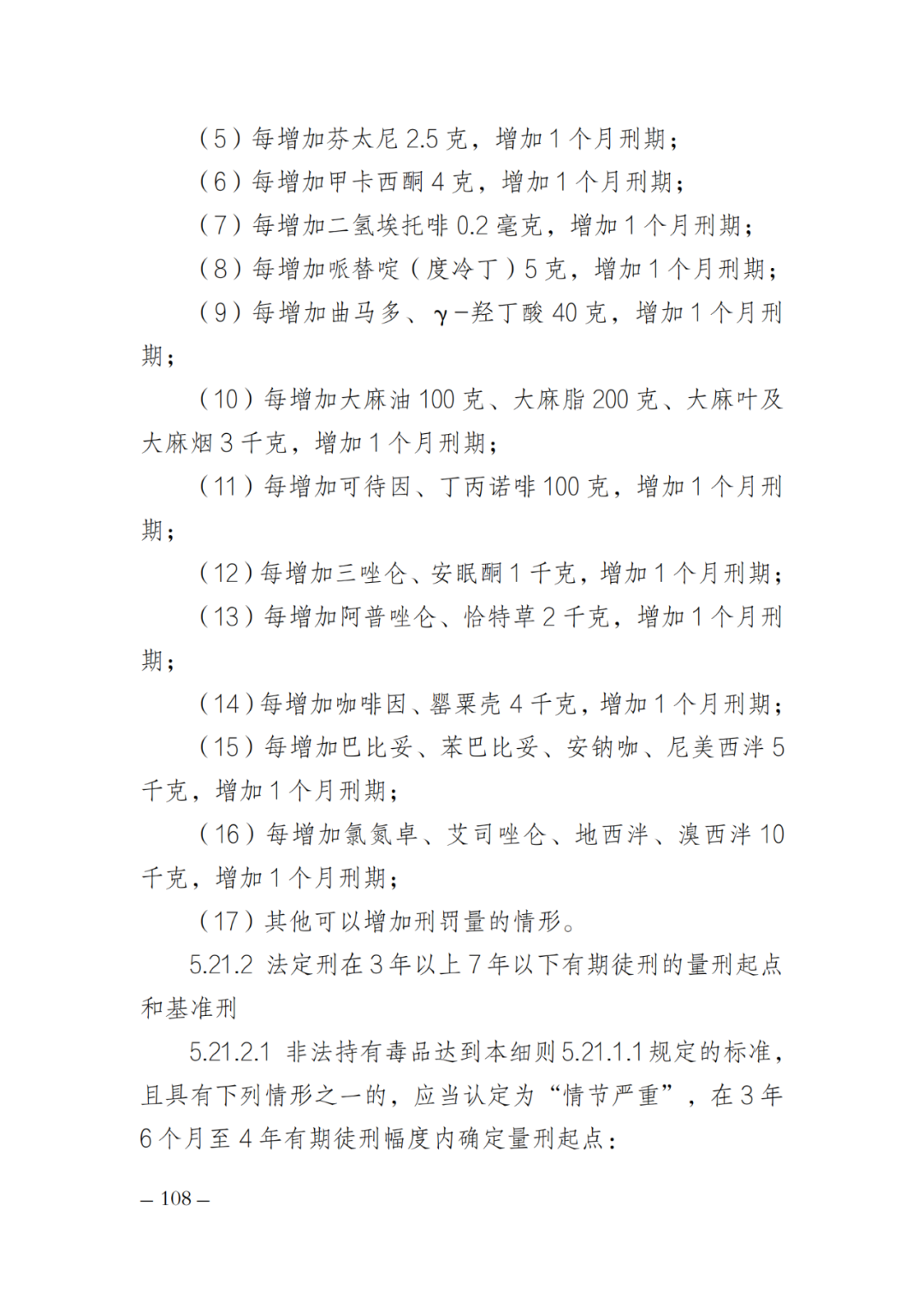
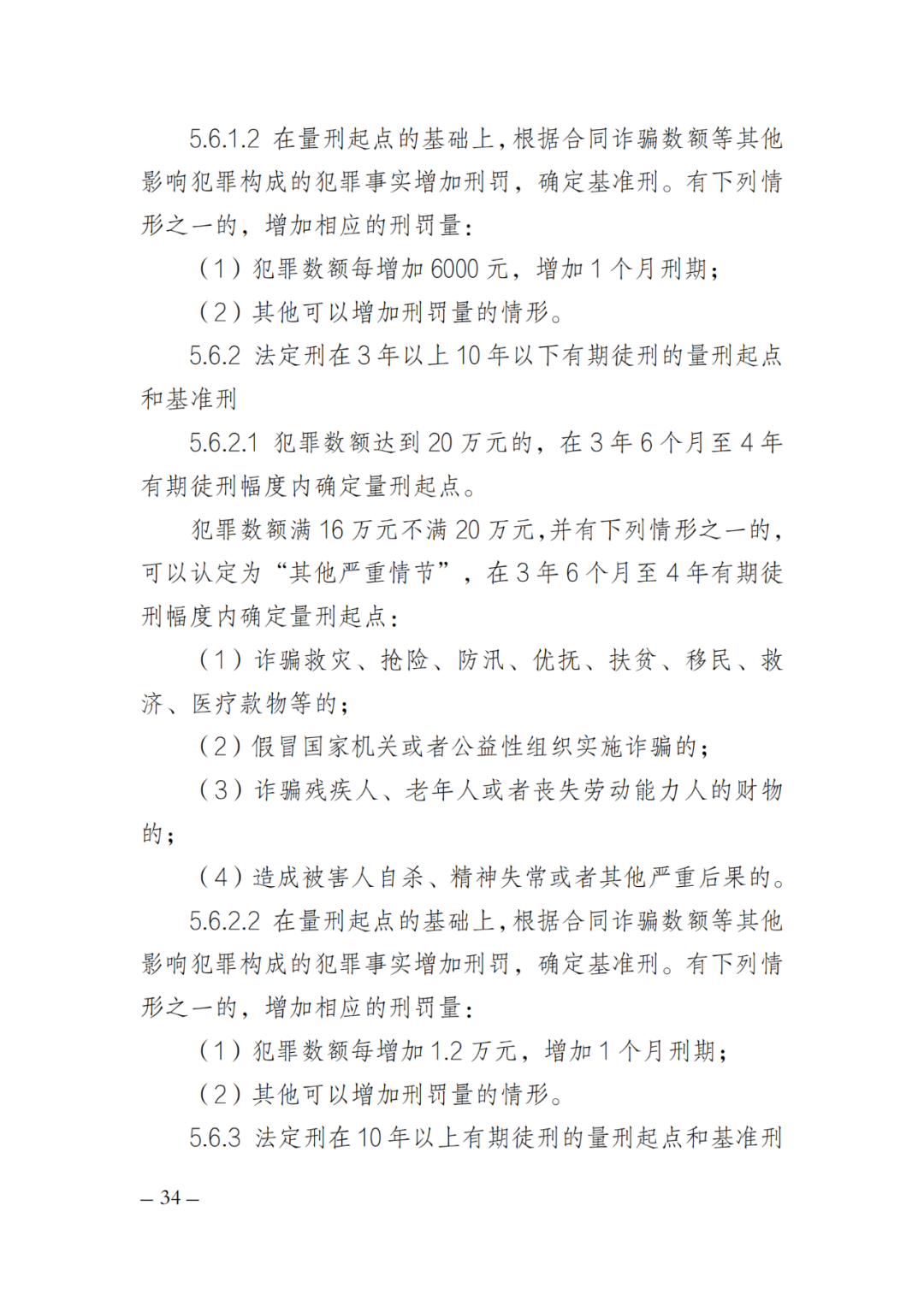
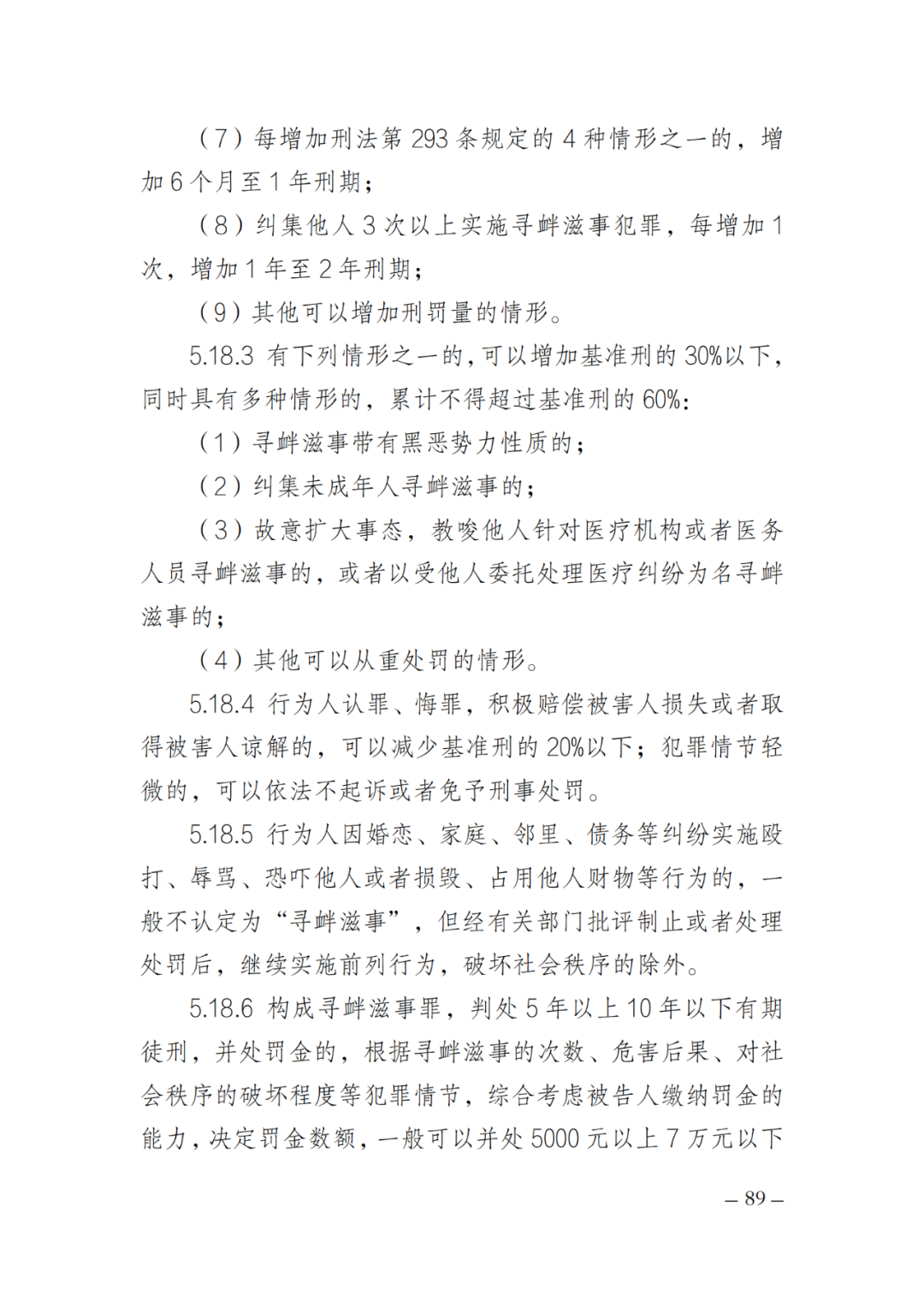
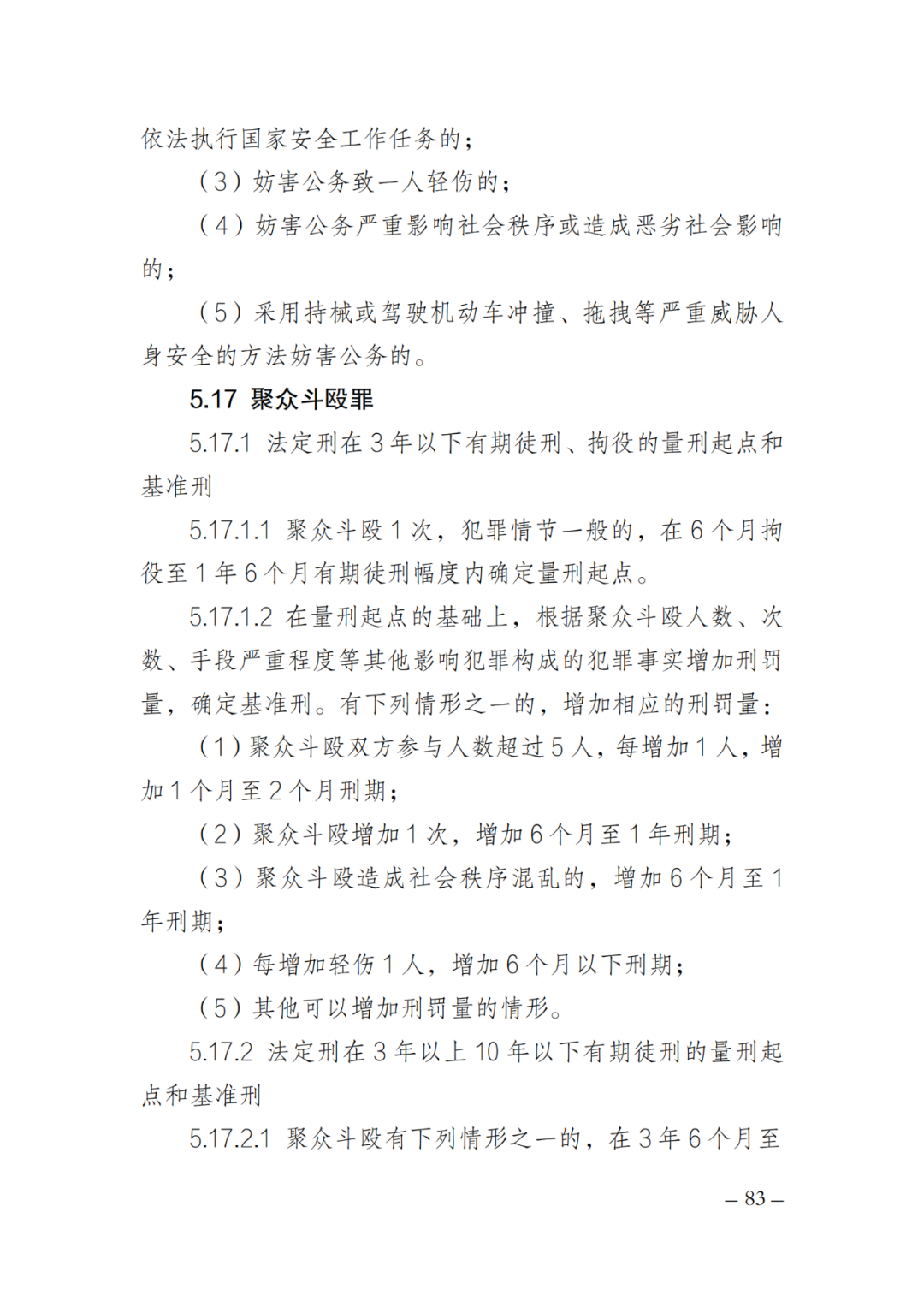
北京市高院、检察院出台 《<关于常见犯罪的量刑指导意见>(试行) 实施细则(试行)》 (2024年)
2024-01-28 20:44
次阅读
分享到:
上一条:
北京市高院、检察院出台 《<关于常见犯罪的量刑指导意见>(试行) 实施细则(试行)》 (2024年)
2024-01-28
下一条:
北京市高级人民法院、北京市劳动人事争议仲裁委员会关于审理劳动争议案件解答(一)
2024-04-30
相关文章
北京市高院、检察院出台 《<关于常见犯罪的量刑指导意见>(试行) 实施细则(试行)》 (2024年)
2024-01-28
辽宁省高院、辽宁省检察院《关于常见犯罪的量刑指导意见(试行)》实施细则(二)(试行)
2024-07-15
江苏高院、检察院《<关于常见犯罪的量刑指导意见(试行)>实施细则(试行)》(2023最新版)
2023-07-29
河南高院 河南省检察院:《〈关于常见犯罪的量刑指导意见(试行)〉实施细则(试行)》(1-5.4)
2024-07-15
吉林高院、检察院《关于常见犯罪的量刑指导意见(二)(试行)》实施细则
2025-04-10
友情链接
中国土地征收维权网
北京刑事大律师网
包头律师张万军咨询网
铁齿铜牙律师网
内蒙古钢苑律师事务所 版权所有
蒙ICP备14004497号-2