您的位置:  首页 > 法学院 > 正文

商品房消费者优先权利的解释论展开

2024-02-20 21:50 次阅读

编者按

在房地产开发企业集体“爆雷”的背景下,商品房消费者和建设工程承包人之间的权利冲突加剧,厘清两者的权利顺位尤为重要。《最高人民法院关于商品房消费者权利保护问题的批复》再次就商品房消费者权利的优先顺位作出明确,体现对生存权的特别保护。当前司法实务中,就商品房消费者优先权利的构成要件如何界定、涉商品房消费者优先权利和建设工程价款优先受偿权案件的审执程序如何衔接等问题,依然存在较大争议。本文以一起房屋买卖合同纠纷案件切入,立足于商品房消费者优先权利的规范沿革和制度本质、我国法律关于审执程序衔接和案外人救济制度的立法架构等,就商品房消费者优先权利的构成要件以及相关审执案件的裁判和审查思路作一探讨,以期为妥善处理此类案件提供助益。

商品房消费者优先权利的解释论展开

——金某某诉泛某建设控股有限公司房屋买卖合同纠纷案

裁判要旨

买受人以房地产开发企业为被告提起诉讼,要求房地产开发企业继续履行房屋买卖合同、配合办理标的房屋的过户手续,而承包人在另案中又基于建设工程施工合同关系主张就包含标的房屋在内的整个工程折价或者拍卖的价款优先受偿,人民法院在房屋买卖合同纠纷案件中应当就买受人的房屋交付请求权是否优先于建设工程价款优先受偿权作出审查。

如果买受人系以居住为目的购买房屋,其与房地产开发企业的房屋买卖合同关系成立于承包人基于建设工程施工合同关系就标的房屋申请查封之前,且买受人在一审法庭辩论终结前实际支付全部价款的,应当认定买受人享有的房屋过户请求权优先于建设工程价款优先受偿权,房屋买卖合同具备继续履行的基础;反之,买受人享有的房屋过户请求权劣后于建设工程价款优先受偿权,则不宜判决房地产开发企业继续履行房屋买卖合同、配合办理标的房屋的过户手续。

基本案情

原告(被上诉人)金某某诉称:泛某建设控股有限公司(以下简称泛某公司)系本市XX路XX弄商品房开发商。因金某某拟购买的本市XX路XX弄X号X室房屋(以下简称系争房屋)不具备销售条件,双方协商一致以签订《借款合同》和《备忘录》的形式确定房屋买卖关系。其中,《借款合同》约定相关款项的支付时间和利息、违约金计付标准;《备忘录》约定:借款金额为27,988,465元,系争房屋预售总价为27,988,465元,在金某某依约提供全部借款且该房屋具备销售条件后,泛某公司应书面通知金某某,若金某某选择购买该房屋的,应在收到通知后5日内签署《上海市商品房出售合同》,房屋最终出售价格以预售总价为准,若该房屋在《借款合同》期限届满后,仍不具备销售条件,则利率调整为《借款合同》签署之日起至2021年6月30日期间,按年利率8%计息。双方签订《借款合同》和《备忘录》后,金某某向泛某公司累计支付13,998,465元款项。系争房屋具备销售条件后,泛某公司未按约通知金某某签署《上海市商品房出售合同》,金某某多次要求泛某公司履行未果,故诉至法院。请求法院判令:泛某公司配合金某某办理系争房屋的过户手续,将系争房屋产权登记变更至金某某名下。

被告(上诉人)泛某公司辩称:1.双方签订的《借款合同》和《备忘录》不具备房屋买卖合同主要内容,双方之间并未形成房屋买卖关系。2.金某某未按《借款合同》的约定提供全部借款,不满足签订《上海市商品房出售合同》的前提条件。3.除金某某外还有其他案件当事人申请对系争房屋进行查封,其中包括中国建筑第八工程局有限公司主张建设工程价款优先受偿权一案的诉讼保全,系争房屋目前仍不具备销售条件。4.不同意金某某的诉讼请求,同意按约定归还金某某的借款并偿付利息。

法院经审理查明:泛某公司系本市XX路XX弄商品房开发商,金某某拟购买系争房屋,因系争房屋暂不具备销售的条件,无法办理网签手续,双方经商定以签署《借款合同》和《备忘录》的形式确定房屋买卖关系。

2020年5月28日,金某某与泛某公司签订《借款合同》和《备忘录》各一份。其中,《借款合同》约定:金某某于合同签署当日向泛某公司提供借款80,000元,2020年5月29日提供借款2,920,000元,2020年6月3日提供借款6,795,963元,2020年8月28日提供借款4,202,502元,2021年8月15日提供借款13,990,000元;借款期自协议签署之日起至2021年12月31日止,自协议签署之日至2021年6月30日期间,按银行同期存款利率计息,2021年7月1日起至2021年12月31日期间不计息;若逾期提供借款,则按每逾期一日,按未提供金额的万分之三支付违约金,逾期超过十日的,另一方有权解除合同,逾期归还借款的,按每逾期一日,按未还金额的万分之三支付违约金。《备忘录》约定:双方于2020年5月28日签署一份《借款合同》,借款金额为27,988,465元,借款期至2021年12月31日届满。泛某公司开发的系争房屋建筑面积为200.95平方米,预计出售总价27,988,465元,在依约提供《借款合同》项下全部借款前提下,双方同意在该房屋具备销售条件后,借款人应书面通知对方,若出借人选择购买该房屋的,出借人应在收到通知后5日内签署《上海市商品房出售合同》,届时,《借款合同》项下款项转为购房款,利率调整为0%/年,出售房屋的最终出售价格仍以预售总价为准,若该房屋在《借款合同》期限届满后,仍不具备销售条件的,借款人应于借款期限届满后10个工作日内一次性归还全部借款并将《借款合同》利率调整为自《借款合同》签署之日起至2021年6月30日期间,按年利率8%计息。两份文件签署后,金某某按照《借款合同》约定的时间,累计向泛某公司提供借款13,998,465元。期间,双方一直通过微信方式联系关于房屋买卖事宜。

2021年5月,系争房屋办理初始登记,但仍存在不能销售的其他情形,故金某某也未在2021年8月15日继续提供借款。在金某某未如期提供借款的情况下,泛某公司亦未向金某某提出承担违约责任或解除合同的主张,在《借款合同》约定的借款期届满后,泛某公司也未按约归还借款。2022年7月,系争房屋不能销售情形消除后,泛某公司未按约与金某某办理签署《上海市商品房出售合同》事宜,金某某多次要求履行未果,遂起诉来院。

审理中,金某某为防止泛某公司另行出售系争房屋,申请对系争房屋进行查封,并且为保障合同的履行,已将剩余应付房款13,990,000元付至法院。

裁判结果

上海市黄浦区人民法院于2022年11月28日作出(2021)沪0101民初23643号民事判决:一、泛某建设控股有限公司应于判决生效之日起三十日内配合金某某办理本市XX路XX弄X号X室房屋产权登记变更手续,将房屋产权登记至金某某名下(金某某应配合办理财产保全的解除手续,过户所产生的税、费由双方按规定各自负担);二、泛某建设控股有限公司可于上述房屋权利登记于金某某名下当日,至本院领取房款人民币13,990,000元。

泛某公司向上海市第二中级人民法院提出上诉。上海市第二中级人民法院于2023年7月3日作出(2023)沪02民终3190号民事判决:驳回上诉,维持原判。

裁判理由

法院生效裁判认为:虽金某某与泛某公司就买卖系争房屋未直接签订合同,但双方购买和出售房屋的意思表示是清晰的,基于当时系争房屋尚不具备出售条件,双方合意选择以签订《借款合同》和《备忘录》形式对房屋买卖的主要事项作出约定,故双方实质建立的是房屋买卖合同关系。在《借款合同》和《备忘录》履行过程中,双方从未涉及借款法律关系,均围绕房屋买卖内容进行协商沟通,故泛某公司否认双方之间系房屋买卖关系,缺乏依据。现系争房屋已符合销售要求,金某某亦将剩余购房款支付至法院代为保管,故继续履行合同的条件已成就,双方应当按照签约时的真实本意继续履行合同。至于房屋买卖合同中房屋交付标准等其他事项,虽现有的协议中未有约定,金某某亦未在本案诉讼中提出,但可根据房屋现状及参照房屋买卖通常做法执行。目前系争房屋的权利限制,系金某某基于本案诉讼而申请设定,不影响房屋产权登记变更手续的办理。

▴ 向上滑动查看更多 ▴

案例注解

本案系一起开发商(出卖人)与购房人(买受人)之间的房屋买卖合同纠纷案件。在涉诉标的系争房屋之上,既有买受人在本案中设定的查封,又有建设工程承包人在另案中设定的轮候查封。由此,买受人享有的房屋交付请求权与承包人享有的建设工程价款优先受偿权在系争房屋之上发生权利冲突。

针对这一情形,《最高人民法院关于商品房消费者权利保护问题的批复》(以下简称法释〔2023〕1号)第二条明确商品房消费者权利优先于建设工程价款优先受偿权。然,商品房消费者优先权利的构成要件如何界定、涉商品房消费者优先权利和建设工程价款优先受偿权案件的审执程序如何衔接等问题,当前司法实务中依然存在较大争议。本文尝试对此作一探讨,以期为此类案件的适法统一提供助益。

一、商品房消费者权利保护的规则梳理

对商品房消费者权利的保护,我国目前主要通过司法解释的形式加以规定,并随着房地产市场的发展不断完善。

(一)规范沿革

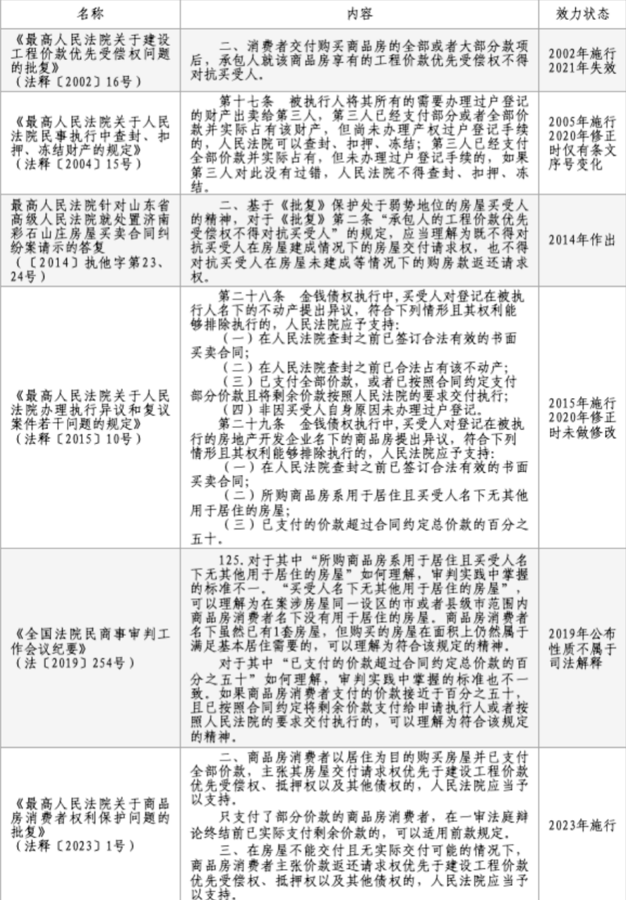
我国商品房消费者权利保护规则初见于2002年《最高人民法院关于建设工程价款优先受偿权问题的批复》(以下简称法释〔2002〕16号)。该批复第二条明确赋予商品房消费者以高于建设工程价款优先受偿权的效力,旨在实现对于生存权这一更高位阶价值的保护。

2004年《最高人民法院关于人民法院民事执行中查封、扣押、冻结财产的规定》(以下简称法释〔2004〕15号)承继该价值导向并作一定扩张,赋予包括商品房消费者在内的特定财产买受人权利排除强制执行的效力。

2014年《最高人民法院针对山东省高级人民法院就处置济南彩石山庄房屋买卖合同纠纷案请示的答复》对法释〔2002〕16号中商品房消费者权利的具体指向作出明确,即包括“房屋建成情况下的房屋交付请求权”以及“房屋未建成等情况下的购房款返还请求权”。

2015年《最高人民法院关于人民法院办理执行异议和复议案件若干问题的规定》(以下简称法释〔2015〕10号)对商品房消费者与一般不动产买受人进行区分,对两类主体就标的房屋主张排除强制执行的相关条件分别作出规定。其中,商品房消费者权利具备排除强制执行效力的前提是需符合三项条件。2019年《全国法院民商事审判工作会议纪要》(以下简称《九民纪要》)又对其中两项条件作出进一步细化解释。

2023年法释〔2023〕1号的出台意在填补法释〔2002〕16号于2021年失效后的空白,明确商品房消费者权利与建设工程价款优先受偿权的优先顺位。

图片

(二)内涵演进

就前述规则的具体内涵来看,主要涉及两种规范模式:一是消极防御型规范,也即通过排除其他权利作用于标的房屋的方式实现对商品房消费者权利的优先保护,包括法释〔2002〕16号规定的“不得对抗”、法释〔2004〕15号规定的“不得”采取执行措施、法释〔2015〕10号规定的“排除执行”;二是积极确认型规范,也即对商品房消费者权利的优先顺位的正向规定,目前仅法释〔2023〕1号采取这一模式,明确肯定商品房消费者权利相对其他权利的“优先”性质。

消极防御型规范层面,相关规则主要涉及执行程序中商品房消费者作为案外人的权利保护,呈不断发展完善的关系。其中,现行有效的主要规则架构规定于法释〔2015〕10号第二十九条,明确商品房消费者符合三项条件时,其权利具有排除强制执行的效力:一是在法院查封之前已签订合法有效的书面买卖合同;二是所购商品房系用于居住且买受人名下无其他用于居住的房屋;三是已支付的价款超过合同约定总价款的百分之五十。积极确认型规范层面,法释〔2023〕1号对商品房消费者优先权利的规定仅要求其“以居住为目的购买房屋并已支付全部价款”。

前述消极防御型规范与积极确认型规范之间的细微差异进一步引发的是两者之间的衔接问题,即两类规范的具体判断标准是否应当保持一致。对此,应当持肯定态度,原因在于:根据法释〔2015〕10号第二十四条的规定,判断能否排除执行的核心标准是案外人的实体权利,即因案外人实体权利的存在而排除基于当事人实体权利引起的执行行为,其前提显然应当是案外人的实体权利优先于当事人的实体权利。如果消极防御型规范与积极确认型规范采取的认定标准不同,就意味着享有实体优先权利的当事人无法通过执行程序实现权利,抑或是无法在另案执行程序中作为案外人得到救济,进而产生审执程序之间的衔接问题。

二、商品房消费者权利保护规则的实体展开

在明确消极防御型规范与积极确认型规范的判断标准应当保持一致的前提下,需进一步解决的是相关构成要件的具体界定问题,以填平不同规范之间的沟壑。

(一)合同签订要件

根据法释〔2015〕10号第二十九条的规定,买受人主张其为商品房消费者、进而要求排除强制执行首先应当满足合同签订要件,即在法院查封之前已签订合法有效的书面买卖合同。而法释〔2023〕1号对商品房消费者优先权利的规定仅有“以居住为目的购买房屋”的要求。对比两项规定,应当认为法释〔2023〕1号相较法释〔2015〕10号,一定程度放宽合同签订要件层面的限制。其原因主要在于:此前的司法实践中对“合法有效的书面买卖合同”的具体理解存在较大的争议。

一是关于商品房认购等协议的争议。一般认为,依据《最高人民法院关于审理商品房买卖合同纠纷案件适用法律若干问题的解释》(以下简称法释〔2003〕7号)第五条的规定,商品房认购等协议具备《商品房销售管理办法》第十六条规定的商品房买卖合同主要内容的,则应当认定为商品房买卖合同。然而,《商品房销售管理办法》第十六条规定的商品房买卖合同主要内容涵盖范围极广,现实中的认购书往往难以符合相关条件。

二是关于出卖人在未取得商品房预售许可证明的情况下与买受人订立的商品房预售合同的争议。一般认为,依据法释〔2003〕7号第二条的规定,出卖人在未取得商品房预售许可证明的情况下与买受人订立的商品房预售合同,且在起诉前仍未取得商品房预售许可证明,则不符合买卖合同“合法有效”的要求。然而,出卖人未取得商品房预售许可证明即与买受人订立商品房预售合同,主要责任应当归属于出卖人,买受人仅负有未尽审慎核查义务的轻微过错,以此为由否定买受人权利的优先性,尤其是在房屋无法交付的情况下否定买受人价款返还请求权的优先效力,似有违情理。司法实践中,亦有部分案件认定此类情形下商品房消费者权利仍具有排除执行的效力。

因此,法释〔2023〕1号施行后,就商品房消费者优先权利认定中的合同签订要件,宜适度放宽限制,买受人在另案当事人申请查封标的房屋前与出卖人之间成立房屋买卖关系即为已足。例如,本案中,因标的房屋不具备预售条件,为规避法释〔2003〕7号第二条的规定,出卖人与买受人签订《借款合同》,但双方之间的法律关系实质上仍为房屋买卖关系,出于对商品房消费者生存权的倾斜保护,应当认定为符合合同签订要件。

(二)居住用途要件

根据法释〔2015〕10号第二十九条的规定,买受人主张其为商品房消费者、进而要求排除强制执行其次应当满足居住用途要件,即所购商品房系用于居住且买受人名下无其他用于居住的房屋。同样,法释〔2023〕1号对商品房消费者优先权利的规定仅有“以居住为目的购买房屋”的要求,一定程度放宽居住用途要件层面的限制。

这一放宽趋势在《九民纪要》中已经有所体现。根据《九民纪要》第125条的规定,“买受人名下无其他用于居住的房屋”可以理解为在案涉房屋同一设区的市或者县级市范围内商品房消费者名下没有用于居住的房屋,商品房消费者名下虽然已有1套房屋,但购买的房屋在面积上仍然属于满足基本居住需要的,可以理解为符合该规定的精神。而法释〔2023〕1号对居住用途要件的规定仅作“居住目的”的实质要求,删去关于“无其他用于居住的房屋”的形式要求。

由此,法释〔2023〕1号施行后,对于居住用途要件,不宜仅根据房屋数量作机械形式审查。例如,司法实践中常见因原有住房无法满足家庭居住需求,出于居住条件改善之目的购买第二套房屋的情形,事实上仍属于满足基本居住要求的合理范畴。同时,考虑到买受人及其配偶、未成年子女组成的核心家庭的基本居住需求一般可以通过同一套房屋满足,因而审查居住用途要件时应当将核心家庭视为一个整体作出考量。考虑到部分城市实施限购政策的现实条件,可以将买受人是否具备购房资格作为居住用途要件审查的认定标准。

需注意的是,从生存权特殊保护的制度本质出发,居住用途要件仍为判断商品房消费者优先权利是否成立的核心审查内容,故法释〔2023〕1号放宽居住用途要件的实质是要求法院由形式审查转为实质审查。司法实践中,一般认为下列情形不符合特殊保护要求:标的房屋为车位、商业用房等非用于居住目的的类型;买受人购买别墅、购买其经常居住地以外的房屋或者同时购买多套房屋等超出基本居住需要的类型等。本案中,本市实行相对严格的限购政策,而买受人金某某具备本市的购房资格,且标的房屋性质为住宅,亦不属于别墅等超出基本居住需要的类型,故可以认定本案情形符合居住用途要件。

(三)款项支付要件

根据法释〔2015〕10号第二十九条的规定,买受人主张其为商品房消费者、进而要求排除强制执行最后应当满足款项支付要件,即已支付的价款超过合同约定总价款的百分之五十。而法释〔2023〕1号则要求买受人在一审法庭辩论终结前已实际支付全部价款。对此,应当认为法释〔2023〕1号相较法释〔2015〕10号,在款项支付要件层面存在实质性变化。

这一变化源于实际执行层面的障碍:根据法释〔2015〕10号的规定,商品房消费者已支付的价款超过合同约定总价款的百分之五十,其权利即具有排除强制执行的效力。由此带来的问题是出卖人就剩余价款享有的债权应当如何主张。对此,最高人民法院相关指导书目中的观点是执行法院可以按照到期债权进行执行。然而,如果执行法院未执行到剩余价款,则意味着标的房屋的权属将长期处于悬而未决的状态:一方面,买受人享有的优先权利可以排除基于另案当事人劣后权利引起的执行行为;另一方面,买受人无法支付全部对价意味着其主张房屋交付请求权亦难以获得支持,其无法最终取得标的房屋所有权。

与居住用途要件相似,《九民纪要》对法释〔2015〕10号中的款项支付要件也作出一定放宽性解释,但就已支付价款比例作出的放宽性解释未真正触及前述实际执行层面的障碍。为此,法释〔2023〕1号明确仅在买受人已实际支付全部价款的情况下,其享有的房屋交付请求权才具有排除强制执行的优先效力。这一修改存在两个方面的突破:一方面是延续《九民纪要》放宽涉诉前已支付价款比例限制的裁判导向,对涉诉前已支付价款比例不作实质性限制;另一方面则是要求买受人在诉讼过程中将全部价款支付完毕,确保在物权期待权能够转换为现实物权的前提下赋予排除强制执行的效力,从而避免前述实际执行层面的障碍。

由此,法释〔2023〕1号施行后,商品房消费者交付请求权的优先保护应当以其实际支付全部价款为前提。需注意的是,因裁判结果存在不确定性,买受人往往不会直接向出卖人支付剩余价款,而是选择交由法院代管,待裁判结果生效后由法院直接向出卖人发放。例如,本案中,买受人金某某将剩余应付房款付至法院,既为保障合同的履行,也可以据此认定本案情形满足商品房消费者优先权利认定中的款项支付要件。

三、商品房消费者权利保护的程序展开

涉商品房消费者优先权利和建设工程价款优先受偿权案件的审执程序如何衔接,视不同当事人申请查封标的房屋的先后而有所不同。在此区分论述:

(一)承包人申请查封在先的情形

承包人先于买受人就标的房屋申请查封的情形是司法实践中相对常见的情形。根据出卖人与承包人之间建设工程施工合同纠纷案件所处审理阶段的差异,买受人作为案外人依法可采取的救济途径也存在一定差异:

1. 在承包人基于其提起的建设工程施工合同纠纷案件申请查封标的房屋,且该案尚未审结的情况下,买受人可依据《民事诉讼法》第二百三十四条的规定提出案外人异议,如被驳回,则可提出案外人异议之诉。在案外人异议以及案外人异议之诉中,执行法院就案外人是否享有足以排除强制执行的实体权利作出判断,并据此作出执行程序继续还是停止的裁判。考虑到案外人异议的审查期限仅十五天,客观上仅能就买受人是否构成商品房消费者、进而享有优先权利作出形式审查,故可采用法释〔2015〕10号中相对简单、直接、明确的判断标准,但在案外人异议之诉中则应当采用法释〔2023〕1号的实体判断标准,确保与买受人后续主张房屋交付请求权的实体裁判结果保持一致。

2. 在承包人提起的建设工程施工合同纠纷案件已经审结且法院支持其关于优先受偿的诉请时,买受人依据《民事诉讼法》可采取的救济途径包括案外人申请再审、案外人异议之诉和第三人撤销之诉。其中,案外人申请再审和第三人撤销之诉均适用于案外人认为生效裁判存在错误的情形。然,买受人主张排除建设工程施工合同纠纷案件的执行,是基于其权利的优先性,而非基于对承包人享有建设工程价款优先受偿权这一裁判结果的否定,故不属于买受人认为生效裁判存在错误的情形裁判结果,买受人也非案外人申请再审和第三人撤销之诉制度的救济对象,其应当通过案外人异议之诉主张权利,具体模式与前述第1种情形类似。如买受人的异议成立,则在排除执行的同时,应当允许承包人就买受人在诉讼中支付的剩余价款主张优先受偿,以实现对其合法权益的保护。

(二)买受人申请查封在先的情形

买受人先于承包人就标的房屋申请查封的情形在司法实践中相对少见,也是本案中呈现的情形。根据出卖人与买受人之间房屋买卖合同纠纷案件所处审理阶段的差异,承包人作为案外人依法可采取的救济途径也存在区别。

1. 在买受人基于其提起的房屋买卖合同纠纷案件申请查封标的房屋,且该案尚未审结的情况下,承包人同样可依据《民事诉讼法》第二百三十四条的规定提出案外人异议,如被驳回,则可提出案外人异议之诉。在案外人异议以及案外人异议之诉中,执行法院的具体审查内容仍为买受人是否构成商品房消费者、进而享有优先权利,审查模式亦与前述第1种情形类似。

2. 在买受人提起的房屋买卖合同纠纷案件已经审结且法院支持其关于房屋交付的诉请时,承包人依法可采取的救济途径同样包括案外人申请再审、案外人异议之诉和第三人撤销之诉。其中,承包人可通过案外人执行异议之诉主张权利应无疑义,具体模式与前述第1种情形类似。可能的争议在于,承包人是否构成案外人申请再审和第三人撤销之诉制度的救济对象。在买受人不构成商品房消费者的情况下,其享有的房屋交付请求权仅为一般债权,劣后于建设工程价款优先受偿权,如果承包人关于优先受偿的主张成立,就意味着出卖人与买受人之间的房屋买卖合同不具备继续履行的可能性,也即不应当判决继续履行。由此,承包人的主张直接指向房屋买卖合同纠纷案件的裁判结果,属于案外人认为生效裁判存在错误的情形。另结合《九民纪要》第120条关于债权人能否提起第三人撤销之诉的规定,应当认为承包人可构成案外人申请再审和第三人撤销之诉制度的救济对象。需注意的是,承包人在案外人申请再审和第三人撤销之诉两者之间只能择一路径寻求救济。

相关法条

《最高人民法院关于商品房消费者权利保护问题的批复》第二条

《最高人民法院关于人民法院办理执行异议和复议案件若干问题的规定》第二十九条

案件索引

一审案号:上海市黄浦区人民法院(2021)沪0101民初23643号民事判决书

一审法院合议庭成员:上海市黄浦区人民法院 王凌冰 王巍琦 杨韵华

二审案号:上海市第二中级人民法院(2023)沪02民终3190号民事判决书

二审合议庭成员:上海市第二中级人民法院 周刘金 刘海邑 徐庆

案例编写人:上海市第二中级人民法院 沈宸


友情链接