首页
本站动态
亲办案例
刑事法律
民事法律
司法裁判要旨
司法审判文件
法学院
法界热点
律师杂谈
法律帝国
您的位置:
首页
>
司法审判文件
>
法院司法审判文件
>
山西
> 正文
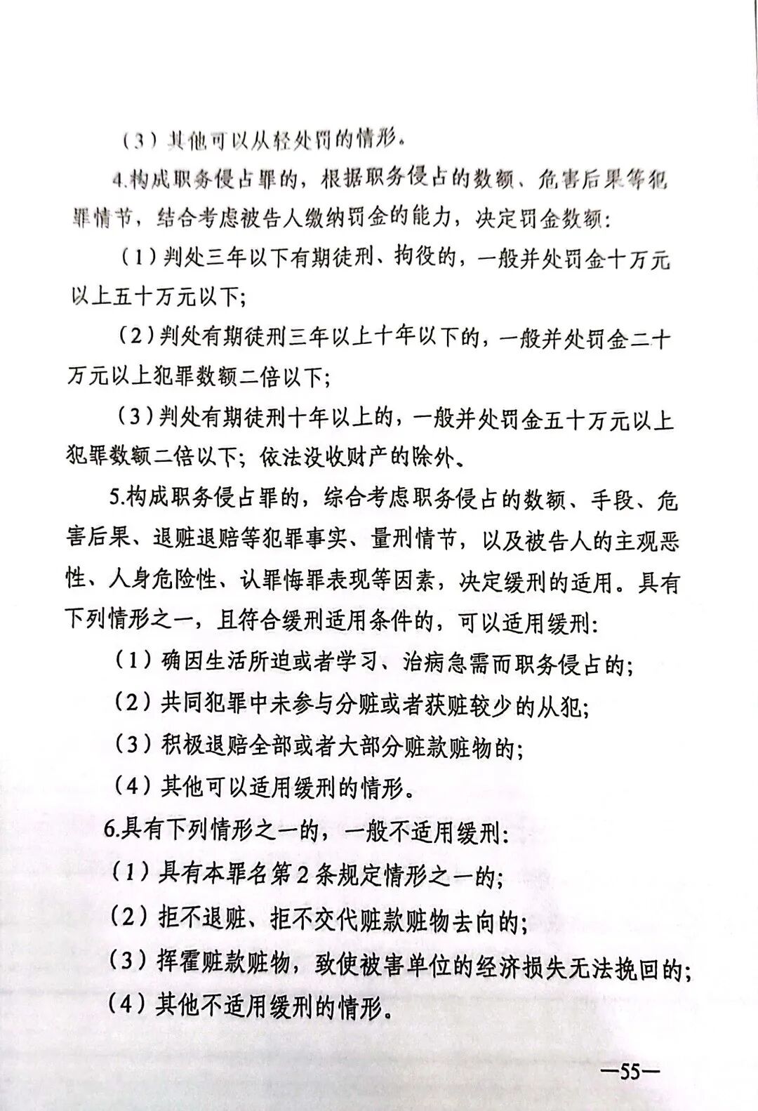
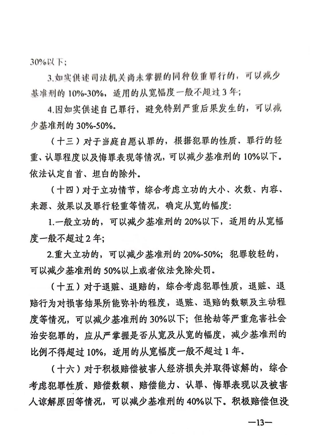
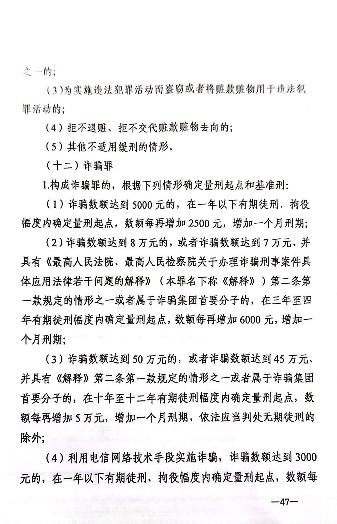
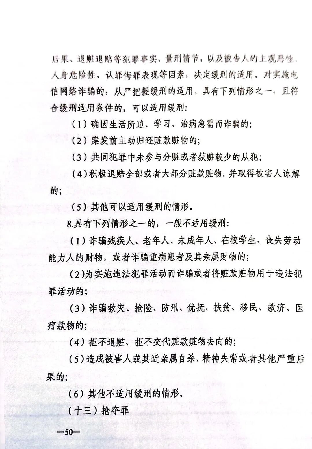
山西省高级人民法院、山西省人民检察院印发《<关于常见犯罪的量刑指导意见(试行)>实施细则》的通知(晋高法[2023]23号
2023-10-11 20:49
次阅读
分享到:
上一条:
山西省高级人民法院、山西省人民检察院印发《<关于常见犯罪的量刑指导意见(试行)>实施细则》的通知(晋高法[2023]23号
2023-10-11
下一条:
没有了
相关文章
山西省高级人民法院、山西省人民检察院印发《<关于常见犯罪的量刑指导意见(试行)>实施细则》的通知(晋高法[2023]23号
2023-10-11
上海市高级人民法院《〈关于常见犯罪的量刑指导意见(二)(试行)〉实施细则》
2018-09-03
浙江省高级人民法院浙江省人民检察院《关于常见犯罪的量刑指导意见(试行)》实施细则
2022-03-24
江苏高院、检察院《<关于常见犯罪的量刑指导意见(试行)>实施细则(试行)》(2023最新版)
2023-07-29
辽宁省高院、辽宁省检察院《关于常见犯罪的量刑指导意见(试行)》实施细则(二)(试行)
2024-07-15
友情链接
中国土地征收维权网
北京刑事大律师网
包头律师张万军咨询网
铁齿铜牙律师网
内蒙古钢苑律师事务所 版权所有
蒙ICP备14004497号-2