您的位置:  首页 > 法界热点 > 正文

108探案全文实录|| 商事领域诈骗刑民之辩

2025-06-23 21:26 次阅读

108探案全文实录|| 商事领域诈骗刑民之辩

2025年第2期)

主题:商事领域诈骗刑民之辩

时间:2025613日下午1430

记录:唐洁;审校:李勇

图片

按:江苏省南京市人民检察院牵头江苏省法学会案例法学研究会、东南大学法学院、南京师范大学法学院共建江苏省首个检察案例研究基地,并搭建研讨活动平台——108探案。“108”取南京市检察院院址秣陵路108号,探案取探究、探讨之义,以高质效办好每一个案件为宗旨,以一线办案急需解决的疑难类案问题为主题,采取线上+线下的方式,组织法律职业共同体进行沉浸式讨论,求同存异,在法律的框架内寻求公平正义的最大公约数。将研讨的共识成果总结发布供司法人员办案参考,以促进法律统一正确适用。“108探案每季度举办一期。

共识点:

第一,民事诈骗与刑事诈骗之间是交叉重合的关系,二者的行为构造基本相同,区别关键是诈骗罪的构成要件,包括客观行为和主观上的非法占有目的。在客观行为构造上,欺骗程度、是否陷入错误认识、是否基于错误认识交付财物、错误认识和交付财物之间是否存在因果关系、交易目的有无实质落空等是区分的重要节点。

第二,直播婚恋诈骗的罪与非罪的认定需要回归到诈骗罪的犯罪构成,特别是客观行为构造和主观上的非法占有目的。如果直播过程中有虚构人设、夸大其词,网友基于满足情绪价值而打赏的,不宜认定为犯罪;但是如果以结婚为目的的虚构事实,让被害人陷入错误认识并处分财物,则可能构成犯罪。

第三,关于直播诈骗的数额认定问题,多数观点认为,在构成诈骗罪的前提下,直播打赏的数额应当以打赏的实际数额即被害人损失的数额认定,不宜扣除平台提成的数额。

第四,“套路运”中存在欺骗行为,但该欺骗行为是否属于刑法中诈骗罪的实行行为,需具体分析判断,并非有“套路”就一定构成诈骗犯罪。

第五,关于“套路运”诈骗,共识点在于对于基础事实虚假、没有履行合同的意愿和能力,具有非法占有目的的,成立诈骗犯罪。至于诱骗被害人高于市场价购买车辆,溢价的数额能否认定为犯罪数额有争议,争议焦点是针对于高价购车这一点上,被害人对于该差价是否存在错误认识、损失的造成和欺骗行为之间有无因果关系;还是整体评价为欺骗行为以及认识错误。

第五,合同诈骗罪与普通诈骗罪的关系,是特殊法条与一般法条的关系,区别的关键在于是否发生在市场生产经营和交易活动过程中。实践中不是双方签订了书面合同或者事实上存在合同关系就一定属于合同诈骗罪,也不是没有签订书面合同就一概不成立合同诈骗罪,两者的区分需要考虑双方是否属于市场交易主体,行为是否发生在市场生产经营和交易活动中等。

第六,关于融资交易(托盘交易)问题,如果是闭环的融资交易,没有非法占有目的,即使贸易没有真实货物,只是获取资金的使用权而非所有权,则只是企业的拆借行为、资金占用行为,学界通说是一般按民事纠纷而非犯罪处理。

第七,托盘交易完全可能异化为刑事犯罪,利用托盘交易实施诈骗犯罪存在可能构成犯罪的余地,因此托盘交易要具体问题具体分析。对于融资链断裂,导致没有履约能力及履约意愿,进而产生非法占有目的的,构成合同诈骗罪。

背景介绍:

随着市场经济持续发展和商业形态日益复杂,商事领域的纠纷呈现出民刑交叉的特征。准确区分民事欺诈与刑事诈骗,不仅关系到罪与非罪的精准认定,更直接关涉当事人合法权益的切实保障、市场交易秩序的稳定维护。为高质效办好商事领域刑民交叉案件、新业态新领域案件,准确把握违法与犯罪、罪与非罪之间的界限,本期分三个单元,对直播诈骗问题、“套路运”诈骗问题以及融资诈骗问题等疑难问题进行研讨。

第一单元直播诈骗

案例1. 冯某某直播诈骗案

犯罪嫌疑人冯某某系某直播平台主播,冯某某在直播间先后结识三名被害人,在被害人为其“刷礼物”达到一定金额后添加被害人微信。线上冯某某使用虚假姓名,虚构自己离异,想要寻找对象的事实,线下实际与被害人“恋爱”交往,并有发生性关系、见家长等行为,期间,要求被害人在其直播间为其“打赏”“刷礼物”进行获利。

案发后,冯某某与其丈夫办理离婚登记手续。

【研讨问题】网络直播打赏行为性质应当如何认定,是婚恋诈骗还是基于自愿为女主播直播服务支付的对价?婚姻关系存续期间与多名被害人线下交往,是不道德的交友行为还是婚恋诈骗?如果是诈骗罪,数额如何认定?

【发言】(每人5分钟以内)

1.倪 慧    安徽省合肥高新技术产业开发区人民检察院

图片


这个案例想要提请研讨的问题是,不同于最高人民法院《刑事审判参考》第1573号案例中谎称刷礼物可以见面,但实际上拒绝线下见面的那种纯电信网络诈骗的直播打赏案例,我们这个案件中,冯某某是一个主播,除了被害人指认,没有证据证实她曾经向被害人承诺过结婚。冯某某与各被害人的线下有实际交往并且发生性关系的。另外,被害人其实也在其他的直播间打赏其他的女主播,被害人也明知平台会抽成,但是仍然按照嫌疑人的要求观看直播并打赏。这种情况下,嫌疑人的行为是一种不正当的交友还是一种婚恋诈骗,如果认定为诈骗的话,犯罪数额如何认定?这是两个需要提交研讨的问题。

作为承办人,我的个人意见是认为这个案件可以认定为婚恋诈骗。主要理由是:第一,行为人具有非法占有的目的。冯某某为了实现自己的收益的最大化,有计划、有预谋地去寻找一些给她打赏并有交友目的的被害人。同时,在直播间先后结识了三名被害人,同时保持交往,以恋爱为名引导被害人为其打赏,而且嫌疑人本人是在婚姻关系存续期间的,并不具备与被害人结婚的可能性。第二,行为人有虚构事实、隐瞒真相的行为。第三,被害人其实是基于嫌疑人谎称的单身离异带娃、想要找对象以及线下交往行为,产生了与其谈恋爱甚至结婚的错误认识。只是说嫌疑人确实与被害人有发生性关系,以及见家长的这些行为,可能对我们对这个案件的认识产生了一些混淆。但我个人认为,这种发生性关系和见家长的行为,其实是加深了被害人的错误认识,因为他实际上是不可能实际上真实的与他们恋爱甚至是结婚的。最后被害人的打赏行为也是处分了财产。被害人在冯某某的要求下不断进行打赏、PK上票,此时不是基于娱乐的目的的打赏,也就是说不是支付直播行为的对价,而是为了讨嫌疑人的欢心,以实现谈恋爱结婚的目的。因此,被害人支付的全部金额,承办人认为均应当认定为诈骗数额。

【与谈】(每人5分钟以内)

1.任 洁    全国律协刑委会副秘书长、江苏天贤律师事务所主任


图片


是否构成诈骗罪应当把握几个要点:1、以非法占有为目的;2、虚构事实,隐瞒真相;3、使被害人产生错误认识;4、被害人基于错误认识交付财物。

人民法院案例库郑某等诈骗案裁判要旨指出“利用网络主播虚构的身份、职业、情感经历等情形,诱使以恋爱为目的的被害人对主播虚构的性别、已经结婚等情形产生认识错误,给主播打赏或以其他方式给予财物的,应当认定具有非法占有目的;符合《刑法》第二百六十六条规定的,依照诈骗罪定罪处罚。”

本案不是案例中典型的网络婚恋诈骗,与之不同的情形是,线下实际与被害人交往并发生性关系、有见家长等行为。所以在认定时要区分以非法占有为目的婚恋诈骗,还是不道德的交友行为。

非法占有目的的判断,虽然属于行为人主观心理事实认定的范畴,但必须结合案件的客观事实来综合判定。对于本案是否构成诈骗,应当综合审查全案证据,尤其每一位被害人的陈述。在本案中,根据案件材料,据以判断嫌疑人是否构成诈骗罪的客观事实包括:(1)嫌疑人是否实施虚构事实、隐瞒真相的欺骗行为;(2)嫌疑人是否有和被害人恋爱甚至结婚的意愿和行动;(3)被害人是否陷入对双方关系的错误认识;(4)被害人是否基于恋爱甚至结婚目的的错误认识而交付财物。

首先,冯某某隐瞒了自己已婚且与多人同时交往的事实,虚构自己离异,想找对象的事实;其次,以上一点有可能仅仅是不道德交友行为,俗称“渣”,所以要继续审查第2点,结合嫌疑人的供述和被害人的陈述,线下交往时是否仍然使用虚假姓名、虚假信息,以及除了发生性关系和见家长以外,还有没有其他符合恋爱中情侣之间的情感和举动,比如特殊节日给被害人发红包或转账等;再次,是否对双方关系陷入错误认识,如果被害人自己都觉着“处着玩的”,或者被害人自己也是已婚状态,明显没有抱着婚恋目的,那被害人也就没有产生相应的错误认识;最后,被害人打赏、刷礼物时,主观上有没有达到“对方与自己在谈恋爱、处对象”的错误认识的程度,如果没有陷入错误认识之下的支付,更宜认定为自愿为直播服务支付的对价。

对于构成诈骗罪的犯罪数额,以被害人实际损失的数额认定,如果冯某某也有支付给被害人钱,则在数额里扣除,至于平台作为第三方的抽成,作为犯罪成本,无需扣除。

2.李伟伟    江苏省南京市中级人民法院

图片

案例1这类婚恋诈骗案件,涉及罪与非罪以及犯罪数额问题,争议较大。

第一,关于网络直播打赏行为性质如何认定。一种观点认为是一种赠与合同,另一种观点认为是服务合同。赠与合同的主要理由是,用户完全可以根据自己的意愿决定是否打赏以及打赏的金额,而主播并未提供强制性的服务或回报。服务合同的主要理由是,主播提供了表演服务,用户通过打赏的形式支付相应的报酬。用户的打赏是为了获取更好的观看体验和精神上的满足,具有双务合同的特征。司法实践中的案例和情形是多样且复杂的,我觉得不好一概而论,需要结合具体情况来判断。常见的网络直播打赏,打不打赏并不影响观看,用户完全根据自己的意愿决定是否打赏,这种情况更符合赠与合同的特征。但是,有一些是根据用户的要求提供个性化的服务或表演,这种情况下应当更符合服务合同的特征。

第二,婚姻关系存续期间与多名被害人线下交往,是不道德的交友行为还是婚恋诈骗。这涉及到诈骗罪与非罪的问题。首先,婚恋诈骗本质上是普通诈骗的一种,婚恋只是一种载体,所以婚恋诈骗的认定还是要回归到普通诈骗的构成要件。一般认为,诈骗包括:第一,行为人是否实施了欺骗行为(虚构事实、隐瞒真相);第二,被害人是否产生了错误认识;第三,被害人是否基于错误认识处分了财产;第四,行为人或是第三人是否取得财产,进而被害人遭受财产损失。具体到本案中,需要从主客观两方面进行分析。首先,主观方面是否具有非法占有的目的。非法占有目的尽管是一个主观方面的要素,但是实际审查中即可以通过被告人的供述认定,也可以通过其客观行为进行分析。所以主观方面非法占有目的的认定还是要综合来认定,比如本案就要考虑全案,从犯罪行为的实施、欺诈或者诈骗行为的预备行为、实行行为、事后行为以及财产处置行为来综合认定是否具有非法占有的目的。其次,客观方面是否实施了虚构事实或隐瞒真相的情况。虚构事实、隐瞒真相与民事上的欺诈有一定的相似性,但是前者需要重点审查两个要素:第一,欺骗的内容。一般刑事上的诈骗要求婚恋诈骗应当包括婚恋关系、婚姻状态、结婚意向、取得财产的事由等整个事实的欺骗;如果具有真实的结婚意向和条件,只是对个别事实进行了虚构或者隐瞒,一般不认为是刑事诈骗。第二,在欺诈程度上,婚恋诈骗构成犯罪,一般要求足以使被害人产生错误的认识并处分财产,而民事欺诈或者不道德的行为往往达不到使被害人无对价交付财物这一程度。

第三,关于犯罪数额是否要扣除的问题。认定诈骗数额,一是被告人实际获得的数额,另外是被害人实际损失的数额。本案的情况是通过网络直播,平台会拿走50%,也就是主播实际上最多能拿到50%。不扣除主要原因还是考虑犯罪成本。但是犯罪成本也是比较复杂的,包括直接成本、时间成本、机会成本、惩罚成本等。个人认为,是否扣除的话需要要考虑以下因素:第一是犯罪的直接成本;第二,如果犯罪成本和违法所得存在混同的情形下,这种情况下可以不予考虑扣除。另外,就是要考虑是否对被害人的损失有弥补,有的话可以考虑扣除。比如本案,这个钱款尽管被害人没有实际得到,被平台分去了,也就是对被害人来说,其损失没有得到任何的弥补,不宜扣除。另外,建议大家看一下最高人民法院《刑事审判参考》第1573号案例,对类似情形有充分的讨论。总体上可以认定犯罪成本不予扣除,但是实践中还是要结合具体情形审慎认定。

3.吴菊萍    上海市虹口区人民检察院

图片

正如刚才李伟伟法官讲到的,最高人民法院《刑事审判参考》第1573号案例与本案类似,这种案件在实践中目前并不是一个新奇特的案件。这个案子主要解决两个问题:第一,半真半假能不能被骗;第二,“线上+线下”是不是电诈;第三,诈骗数额如何认定。

第一,半真半假能不能被骗。诈骗类犯罪是我们在办理刑事犯罪案件中的一个永恒难题,目前纯粹地说被害人没有过错的骗很少,或者完全没有对价的交付也很少,用小额的履行去骗取大额的这种案子越来越多。在这种案件的研讨中,后面何荣功教授、欧阳本祺教授会带来一些理论的加持,作为一名实务工作者我想更多的从一线承办案件的角度来谈谈判断这类案件的角度、逻辑和方法。我的总体观点是,诈骗类案件要看实质、看整体,尤其是多次诈骗的过程中形成的是一个骗局,在这个过程中或许有部分的履行,或许有部分的真实,或许有部分的交付,但是我认为这不影响整体上是一个骗局,是一个诈骗。在这个案件当中,被告人虚构了事实,包括虚构了姓名、虚构了离异带娃的身份人设、虚构了找对象见家长,在找对象见家长、吃饭的过程中,另外也收了红包,被告人本人是不吃亏的,这和她的整体的骗局的推进是一以贯之的。

唯一一个让我们纠结的和最高人民法院《刑事审判参考》第1573号案例不一样的一个点,是真实的发生了线下的性关系。有观点可能会认为这是不是一种金钱的补偿,是一个不伦的交往,是不是就不是骗了?这种情况下,我同意前面汇报的案件承办人的观点,也就是这是整个骗局推进过程中戏码的一个部分,在推进诈骗的过程当中,被告人愿意去做这件事情,不影响我们整体认定她在虚构事实、虚构骗局这样的实质。本案中,在短短的时间内,被告人同时和三个人交往,在这类婚恋诈骗案件中,被害人看重的是要结婚,而从被告人一系列行为来看,她并不是真实的指向结婚,而只是在这过程中去骗钱。另外,被告人又回到直播间接受打赏和刷礼物,被害人不是直接打钱,是不是也能够否定是诈骗呢?我们认为也不能否定,因为这样能够保证她可以持续不断的吸引到更多被害人。所以我认为在这个案件当中,即便有所谓真实的部分,半真半假依然是骗。

第二,关于“线上+线下”是不是电诈。本案夹杂了一些线下的部分,那么是否就是针对线下的多人诈骗,而不是电信网络诈骗中的针对不特定的多数人进行的电诈?这是目前电诈的一个新的发展趋势,现在有些电诈是先通过网络的形式去欺骗不特定的多数人,将获取到的潜在的被害人变成真实的被害人,在交付财物的时候,又是面对面进行交易的。我们认为,对目前电诈的打击来说,还是要保持一个本质上的认识,即这种夹杂部分环节的线下行为,依然可以认定为电信网络诈骗。

第三,关于诈骗的犯罪数额怎么进行扣除的问题。在诈骗类犯罪当中,我同意刚才南京中院的李伟伟法官的观点,即如果是弥补了被害人的损失,那么是可以从犯罪金额当中扣除的,除此以外,其他的犯罪成本一律不予扣除。1991年《最高人民法院研究室关于申付强诈骗案如何认定诈骗数额问题的电话答复》规定了诈骗犯罪数额认定的标准。在此后所有的诈骗类的案件,不光是普通的诈骗,还有其他金融诈骗、合同诈骗,包括信用卡诈骗,我们都采取的是同一个标准,即截止到案发,被告人主动或者被动退还给被害人的这部分钱,应当从犯罪金额当中扣除,其他的一律不扣。也就是说,不是从被告人实际所得来认定金额,而是从被害人的实际损失来认定金额。所以本案中,被害人无论是通过哪种形式交付,是线下给的现金还是说通过直播间打赏,被害人交付的钱款就是本案全部的诈骗金额。

4.何荣功    武汉大学

图片

下面主要从四个方面简要谈谈我对本案以及此类案件的看法:一是诈骗犯罪办理的思路与方法;二是婚恋诈骗犯罪特点及其办理;三是关于本案的定性;四是犯罪数额的认定。

第一,关于诈骗犯罪办理的思路与方法。世界上少有国家像我国的司法实践这样如此重视单纯的民事欺诈和刑事诈骗的区分,这可能与以下两个方面问题密切相关。一是我国采取的是违法与犯罪区分的二元违法体系,犯罪限于刑法规定的严重危害社会的行为,简单地讲,犯罪是“违法中的违法”“侵权中的侵权”,刑事诈骗是“欺诈中的欺诈”,二元违法体系和犯罪的特征要求刑法理论与司法实践要重视区分单纯的民事欺诈与刑事诈骗。二是虽然我国法治水平和文明程度取得了巨大发展进步,但在现实社会欺诈现象还比较常见,刑法不可能管所有的欺诈之事,也管不了所有的欺诈之事,只能够“抓大放小”,从众多欺诈行为中拎出最严重的部分作为刑事诈骗处理,而这一部分就是行为人主观上具有非法占有目的、客观上实施了虚构事实隐瞒真相导致被害人财产损失的行为。可见,对于刑事诈骗的认定,非法占有的目的是个关键问题,但非法占有目的是个主观构成要件要素,实践中案件情形多样,类型复杂,如何妥当认定是个棘手的问题,司法解释、规范性文件多次规定,但仍然显得有些原则,需要办案人员结合案件事实综合判断和认定。具体看,办案实践需要综合考虑的因素包括:欺诈行为的内容、欺诈的程度、是否存在被害人、被害人对财产损失的态度以及被害人保护的必要性、欺诈行为发生的具体行业、市场风险、社会诚信度以及办案习惯等。有时案件所处的阶段也会对行为是否成立刑事诈骗产生一定的影响。除综合判断外,非法占有目的的认定还有必要重视类型化判断,比如,案件是属于交易型诈骗,还是借用型诈骗,是发生在陌生人之间,还是发生在亲属以及恋人之间,双方的人身财产关系也会影响到行为性质的判断,本案就涉及该问题。

第二,关于婚恋诈骗的特点。众所周知,案件办理的思路对于行为定性很重要,因为办案思路往往指引案件办理的方向以及对事实和法律的解释。对婚恋诈骗是否构成犯罪,实践中有两种常见的理解思路:一是认为行为人既骗财又骗色,如果简单地持该认识和理解思路,很容易导致对行为的入罪以及从重处理,刑法介入很可能不再谦抑;二是双方既然存在婚恋关系,虽然婚恋关系不同于夫妻关系,但毕竟有情感基础,双方在经济财产上也可能互有支持,刑法要谨慎介入家事和婚恋之事,此类案件是否成立诈骗罪需慎重认定。若持该认识,那么对此类案件的办理刑法就会很谦抑。所以,对于涉及婚恋诈骗案件的办理,需要实质地考察双方是否存在真实的婚恋关系,究竟是纠纷还是诈骗,案件发生的原因为何,避免简单化处理。

第三,关于本案定性。刚才本案的承办检察官介绍了案情和对本案定性的意见,认为本案涉嫌成立诈骗罪,这种看法是有一定道理的。本案现有证据显示,客观上被告人确实实施了虚构事实、隐瞒真相的行为。另外,本案有三名被害人,被害财产的数额还比较大,我们知道,行为一旦涉及多名被害人,涉案数额一旦比较大,行为成立诈骗罪的可能性就会提升。刚才办案检察官介绍了案情,但毕竟时间有限,对案件事实的了解有限,我认为本案是否成立诈骗罪还需要考虑和重视以下方面事实。比如,本案的行为人和被害人之间是否存在真实的恋爱关系,被害人是否有明显过错以及是否应对自己的行为承担责任,直播打赏行业的特点与行为风险。还有必要考虑的是,本案如果通过主张民事欺诈在法院起诉能否得到支持,刑法毕竟是保障法和事后法,如果本案连民事官司都难以胜诉,那么作为诈骗罪处理就要更加慎重了。整体而言,我对本案成立诈骗罪持比较谨慎态度。

第四,关于犯罪数额。诈骗罪的犯罪数额是指行为人骗取的公私财物的数额,一般不能扣除犯罪成本。但有必要注意的是,诈骗罪的情形多样,有的是整案事实和全部行为成立诈骗罪,有的只是部分事实和部分行为成立诈骗罪,还有的案件中认定行为成立诈骗罪在定性上有些拔高,为了体现罪责刑的适应,通过扣减或者减少犯罪数额,避免量刑过重。这样一来,诈骗罪犯罪数额的认定在实践中就有些多样复杂,需要具体认定。《刑事审判参考》第1573号宋某岩诈骗案是一起比较典型的直播打赏诈骗案,该案中犯罪数额没有扣除成本,是妥当的。但本案与第1573号宋某岩诈骗案不完全一样,宋某岩诈骗案中,宋某岩是平台的经营者,人民法院认定宋某岩纠集他人通过电信网络实施诈骗,该案在整体上是诈骗罪,但本案的直播平台和整体难以认为成立诈骗罪,只是行为人涉嫌诈骗罪,不宜完全按照第1573号案处理意见办理。总之,考虑到本案是否成立诈骗罪的定性尚存一定的争议,如果行为最终被认定为诈骗罪,要注意罪责刑的适应,不宜简单地以所谓被害人支付的财物全额认定犯罪数额。

5.欧阳本祺  东南大学

图片

首先,关于案件1的定性,我认为要分为两个阶段。第一个阶段,嫌疑人冯某某使用虚假姓名,虚构自己离异带娃想要寻找结婚对象的事实,并基于这样一个身份在平台上开设直播,被害人也是基于这一个事实给予冯某某打赏的行为,不构成犯罪。理由有两点:第一,行为人冯某某并不是针对特定的人实施欺诈行为,而是针对不特定的人的一个广而告之,相当于虚假广告或者虚假宣传,不应该构成诈骗罪。诈骗罪是一个交流型的犯罪,只有基于人与人之间的交流,使得被害人产生错误认识,并且处分财产,才会构成诈骗罪。即使是现在讲的一对多的电信网络诈骗,也是要人与人之间产生交流,基于交流而产生错误认识,才会构成诈骗。这种单方的靠观看直播就去打赏,这是一种单方的观看,并不存在交流,比如看电影、领导在台上讲话,就不存在交流。这种单方的观看不是一种交流,也很难说是构成诈骗犯罪。第二,嫌疑人冯某某的虚假形象不足以使被害人做出大额财产处分的行为。如果被害人一看到网上有这种征婚的漂亮小姐姐的广告,在没有认真核实的情况下,就有打赏的冲动,那也不能说明任何问题,只能说明这个被害人“钱多人傻”,不值得刑法保护,应当让社会去教育磨练他,刑法不是家长。第二个阶段,冯某某同时与三个人相处,谎称要与其建立婚恋关系,并发生了性关系,这个时候性质就发生了变化。这时的被害人是基于与被告人的深入交流,把冯某某当做了恋爱和结婚的对象,并基于这一认识给冯某某打赏,这就使得被害人基于认识错误而处分了财产,属于典型的诈骗行为。在这个阶段,冯某某的行为也不是单纯的不道德的交友行为,而是以骗取财物为目的的婚恋诈骗行为,具有了非法占有的目的。

其次,关于诈骗数额,还需要考虑具体的一些细节。为了最后确立所谓的婚恋关系以及在确定婚恋关系以后的这些打赏的数额,应当计入诈骗罪的数额。至于打赏数额到底是以打赏的数额来计算,还是以嫌疑人实际获得的数额来计算,我认为应当是以打赏的数额算作犯罪数额,而不应该以嫌疑人获得的数额或是平台获得的数额计入犯罪犯罪数额。但是,平时打赏人为了追求冯某某的打赏,不应该计入诈骗数额,不论是这三个被害人还是其他更多的打赏人的数额都不能计入犯罪的数额。比如像刚才承办人讲的,“打赏千元加微信”“打赏万元线下见面”,这些数额不应当计入诈骗的数额。在这个过程中,被害人的打赏心态和打赏行为的性质在不断变化,不宜作为一个前后一致的单一的行为来理解,打赏人前期只是有好感,后来是有明确的婚恋目的,那么在这个过程中,打赏人也是情越陷越深越迷茫、路越走越远越漫长,终于从一个不值得刑法保护的被骗人变为值得刑法同情和保护的被害人。

第二单元 “套路运”诈骗

案例2. H诈骗案

被告人H伙同他人(另案处理)成立货运公司,发布月收入万元的招募小货车司机广告,虚构保证稳定货源等事实。利用司机求职心切,诱骗司机以每车高于市场价3-4万元不等的价格购买车辆,赚取差价。同时,与司机签订车辆运营管理协议、物流管理服务协议,约定安排稳定运输业务,承诺年收入10余万元。司机提车后,被告人将第三方平台开放式运单等包装成公司“货运专线”向司机派单,导致运输业务难以为继,甚至收入都不够补贴汽油费。被告人以司机未服从工作安排、未满约定期限等为由没收违约金或运营管理费。经查,被告人H等人非法获利200余万元。

【研讨问题】涉案物流公司虽无承诺的固定线路、固定仓库及固定收益,但确为司机推荐了少量业务;该公司以抬高价格“半卖半骗”的形式高价出售车辆,行为性质如何进行评价?是诈骗罪还是合同诈骗罪或是民事纠纷?

案例3. K诈骗案

K等人成立物流公司,为谋取非法利益,安排业务员利用某货运平台货主账号加价发布货运信息,谎称有真实货源,诱骗司机入职并缴纳信息费、保证金等,再由业务员将沈某某的微信推送给司机,由沈某某冒充厂区调度员,编造延期装货、运费下调等理由,迫使司机主动放弃运货,后又以司机违约为由,拒不退还信息费、保证金等,以此非法获利9余万元。【研讨问题】如何区分民事欺诈行为与刑事诈骗犯罪(合同诈骗罪)?

【发言】(每人5分钟以内)

1.汤筱娴    江苏省南京市江宁区人民检察院

图片


一种观点认为应认定为合同诈骗罪,一种观点认为应认定为普通诈骗罪。下面谈谈我个人的理解。

第一,本案中卖车和物流运输属于一揽子协议。虽然由两家公司出面签订的合同,但实际是一套人马,应视为一揽子协议,其中司机贷款买车是入职获取五年60万元收益的对价。在这个一揽子协议中,H一方的义务有二,一是提供车辆,二是提供物流业务、保障收益,第二点是核心义务,也是司机的最终追求。司机的义务则分别是支付车价和提供劳务。

第二,H存在虚构事实、隐瞒真相的诈骗行为,且通过该行为获取财物。虚构了公司有固定物流业务、能够司机保障收入的事实,使司机产生错误认识,进而产生贷款购车意愿;同时隐瞒了合同价高于车辆真实售价的真相,利用经营贷可以超车价贷款的漏洞,获取贷款与实际车价之间的价差。

第三,卖车收益中隐瞒的溢价部分是诈骗金额。卖车收益应当一分为二理解,正常车价部分,虽然被害人购车动机上受到了欺骗,但毕竟获取的等价的财物,所以属于民事欺诈;而差价部分因完全出于错误认识而交付,则属于诈骗犯罪的违法所得。

第四,H等人具有非法占有他人财物的目的。具体体现在:一是H等没有履行民事义务的能力,在当前买方市场的大背景下,有物流业务再招聘司机、募集车辆是正常经营逻辑。该货运公司本没有任何固定业务,却大量招聘司机,承诺收益,违背正常的市场规则。二是H没有积极履约的行为。该公司卖车后,就任由司机自行跑车,一边大量司机要退车,一边仍继续卖车,没有任何开发物流路线意图履约的举动。对于其提供的部分散单,我们是这样理解的,这些散单既不能覆盖全部购车主体,又不能保障承诺收益,不构成对合同义务的实质性履行,只是为了只是为了逃避打击,拖延事发,掩盖犯罪的行为,不影响诈骗犯罪性质。

最后,H等人的行为给被害人造成的实际损失高于3万元差价。被骗司机为了找工作而贷款买车,除3万元差价直接被H等人占有外,还背上了债务,司机不得不起早贪黑抢单勉强还贷,断贷则面临金融机构诉讼、信用受损。不能因为其“半卖”否定“半骗”。

至于诈骗犯罪部分的定性,一种观点认为考虑到涉案汽车销售公司是合法注册的公司,属于市场经济主体;涉案公司系通过售车合同实施诈骗;诈骗对象是车款差价,属于合同标的,故符合合同诈骗罪的构成要件。另一种意见认为构成普通诈骗罪,主要理由是涉案汽车销售公司不存在正常合法经营,所有业务都是违法犯罪,且被害人购买汽车属于消费行为,消费过程中被骗认定为普通诈骗更为适当。

日常办案中,合同诈骗和普通诈骗的区分一直是个难点,有时行为相似,是否仅因有无公司外壳或者有无合同形式就差别定罪,量刑差异巨大,借此希望各位专家能给我们指点迷津。

2.贾洋洋    江苏省南京市雨花台区人民检察院

图片


本案的争议焦点在于:行为人的行为是商业交易中的民事欺诈行为,还是以为非法占有为目的的诈骗犯罪行为?通常认为,诈骗罪与民事欺诈并非绝对对立关系,而是特殊与一般关系,诈骗罪的基本构造为:行为人实施欺骗行为-对方产生或者维持错误认识-对方基于错误认识处分财产-行为人或者第三人获取财产-被害人遭受财产损失。

我们审查后认为,本案应当认定为诈骗罪。主要理由如下:一是从主观目的看。民事欺诈的行为人一般具有真实交易目的,为了获取商业交易的机会,通过延迟交易履行的时间、降低交易对象的品质要求等方式降低交易成本而获利。民事欺诈的对方实现了交易目的,但有一定瑕疵。而诈骗罪是以非法占有为目的,通过虚构事实、隐瞒真相的诈骗手段,直接骗取财物。行为人根本没有交易履约的意愿和行为,根本无法保障被害人交易目的的实现,也没有想过要提供相应的服务、产品等。二是从欺骗程度看。民事欺诈的欺骗行为一般不会达到使对方无对价交付财物的程度,行为人也不会完全逃避承担责任。而诈骗罪的行为人欺骗程度明显高于民事欺诈,使被害人陷入错误认识,处分财产给诈骗人员,且诈骗人员在收款后往往通过拒接、拉黑、一直拖延等方式拒不退还钱款,就是为了“空手套白狼”,逃避责任、无对价占有被害人财物。比如说,甲在销售服装时,将一件成本50元的衣服,以100元价格卖给客户,说是工厂折扣商品,成本价150元,客户购买后发现价格虚高。甲的行为就是民事欺诈,但并没有非法占有客户财物的目的,客户可以通过民事诉讼要求甲承担退货、退款等民事责任。但是甲并不成诈骗犯罪。

【与谈】(每人5分钟以内)

1.任 洁    江苏天贤律师事务所主任、全国律协刑委会副秘书长

图片

民事欺诈与诈骗犯罪属于民刑交叉问题中的难点,两者有很多相似之处,尤其合同诈骗,发生在日常经济交往中,与民事欺诈边界模糊。

可以考虑从以下几个角度考察两者的区别:

第一,欺骗程度不同。民事欺诈中可能存在部分不真实内容,但仍以完成交易为目的,积极履行合同,不足以使对方对交易的根本目的产生错误认识。而在诈骗犯罪中,行为人完全虚构、捏造事项,是对整体事实的欺骗,且没有积极履行的意愿或能力。

第二,是否有非法占有的目的。民事欺诈获得的利益总体来说还是通过履行合同实现,所获得的是民事行为的对价。诈骗犯罪自始是为了非法占有对方当事人的财物,即使表面上有“履约”行为,也只是掩人耳目或者迷惑对方的行为,缺乏交易的诚意。

其主观目的可以通过外在行为表现进行判断,比如行为时有无履约能力;有无实际履约行动或至少为履约积极创造条件;行为人无法履约是否有意外事件等突发因素;行为人对财物有无肆意挥霍、有无使用资金进行违法犯罪活动;行为人事后有无抽逃、转移资金、隐匿财产等逃避返还行为,在获取资金后有无逃跑、失联等等。

在案例2中,H等人分别设立汽车销售公司和物流货运公司,向司机提供上下游的服务,司机与其实质签订两种合同,汽车销售合同和运输业务合同。对H等人一系列的行为评价如下:其一通过夸大司机待遇、保证运输业务质量的方式进行招聘宣传,直接目的是吸引入职,至于是否以此为幌子骗取财物要结合其他行为审查;其二尽管汽车价格虚高,但确实其将车辆完成交付,获得的价款是车辆对价。此外,我们想想自己去买车的时候,一个普通的消费者,就算做不到货比三家,但上网查一下价格或者问一下周边人了解下车的价格是再正常不过的行为,更不用说专职司机更有条件去了解,根据常识,司机对于汽车的溢价,可能是明知的,在车辆价格这一点上,很难认定司机陷入了错误认识;其三虽然行为人利用信息差,将线下货运散单、开放式三方平台接单等方式包装成公司“货源专线”,属于欺诈行为,但公司向司机进行了派单,存在实际履行合同,至于是否构成刑法意义上的诈骗,要看是否以部分履行达到非法占有目的;其四承诺的保底收入没有实现,要看具体原因,比如司机是否按照合同要求完成公司安排的任务,是否达到约定的工作天数等,此外,还要结合市场行情的变化来判断。如果签约时市场行情尚可,但之后经济下行因素影响,行情越来越差,导致运费普遍下降,就不宜将签约时的承诺定性为非法占有为目的的虚假承诺;其五本案是否可以通过民事诉讼程序解决。总之,本案是否构成诈骗,要结合全案证据,对是否达到诈骗犯罪的欺骗程度和主观上非法占有目的作总体判断,不能单一看某个行为。

在案例3中,K安排员工利用平台账号吸引司机缴纳信息费、报名费,先是虚构了真实货源,又冒充厂区调度,编造延期装货、运费下调等信息,非法占有司机信息费、报名费的主观意图较为明显。其不具备为司机提供服务的能力,也未积极履行合同。司机缴纳信息费、报名费的目的自始不能实现,符合诈骗罪的构成要件。

2.李伟伟    江苏省南京市中级人民法院

图片

这两个案例凸显了“108探案”为一线办案解决疑难类问题这一主题。从刚才介绍的情况来看,案件主要反映了两个问题,一个是民事欺诈和刑事诈骗的区分,另一个是普通诈骗和合同诈骗的区分。

第一,关于民事欺诈与刑事诈骗的区分。相对于刑事诈骗犯罪而言,民事欺诈实际上是发生在民商事领域的欺骗行为或者欺诈行为,一般认为,一方当事人故意告知对方虚假情况或者故意隐瞒真实情况,诱使对方当事人做出错误的意思表示的,视为民事上的欺诈。可以说,民事欺诈的主要要素是“诱使当事人做出错误的意思表示”,进而不法获利,区别于诈骗罪中无对价占有他人的财产,这是实质的区别。另外,从民事欺诈的构造看,其实民事欺诈的构造和刑事诈骗罪基本是一样的,民事欺诈的全部构造要件都能够被刑事诈骗犯罪所包含,所以民事欺诈和刑事诈骗是一般和特殊的关系,而不是截然对立的,并非民事欺诈就一定排除构成诈骗罪的情况,二者是递进关系。实际上,刑事诈骗一定是以民事欺诈为前提的,民事欺诈就是刑事诈骗的一个前置条件或前置行为。

二者的区别也很明显。首先,从保护的法益看,刑事诈骗侧重于保障被害人的财产,而之所以要追究民事的违约或侵权责任,民事欺诈侧重于保护的是民法上当事人的意思表示自由。其次,民事欺诈并不以表意人做出意思表示的当事人遭受财产损失为必要,但是刑法上的诈骗一定是以被害人遭受实际财产损害为要件。最后,最主要的区别是非法占有目的的认定。是否具有非法占有目的是刑事诈骗和民事欺诈最显著的特征,也是司法实践中判断这两个行为性质的主要标准。

二者的区分还是要从主客观两方面分析。主观方面,也就是对非法占有目的的认定,对于非法占有目的的认定还是要进行客观性审查,特别是像本单元介绍的案例23中,典型的是刑、民、商事交叉,这种情况下,我们要审查行为人占有他人的财产是否支付了对价,因为典型的诈骗是没有合法的根据取得他人的财物且逃避或者拒不返还。客观方面,从虚构事实、隐瞒真相的内容和程度来讲,一般民事欺诈是通过夸大事实使对方做出错误认识,从而让自己获取更多的利益,是对部分的事实进行了夸大或隐瞒;而刑事诈骗一般是使对方产生错误认识自愿交付财物,从而非法占有他人财物,行为人虚构的是主要的事实或者关键性的事实,以使被害人做出错误的认识进而处分财产。

第二,关于普通诈骗和合同诈骗的区分。这个问题争议较大,一般认为区分的关键首先是看诈骗行为是否发生在合同签订履行过程中,利用合同的形式骗取公私财物,并且这个合同要限于从事市场经济活动,能够体现对市场秩序的一种破坏。如果进一分析:首先,从合同主体来讲,一般认为一方要是商事主体,两个自然人之间一般先不考虑对市场经济秩序的破坏。其次,看合同性质,要是具有经济内容的合同。还有,合同是否是行为人取得财物的主要方式,换一句话,被害人处分这个财产是不是基于合同。另外,如果这个合同自始就不具有履行的可能性,这种情况下也要慎重认定。

最后,商事领域的行为认定是否构成合同诈骗应当更加审慎。在判断商事行为是否入罪时,与普通诈骗相比,个人认为应当兼顾以下几个因素:第一,看交易主体是否真实;第二,看有没有真实合法的履约行为;第三,如果没有履约,并不当然的是诈骗,不能履约要看是否能够做出合理解释或者是否事出有因,行为人有没有做出足额担保;第四,我们要尊重商事规则,商主体对于很多市场规则都是知情的,所以说这种情况下,办案机关一定要审查被害人或者被害单位对于这种模式和风险甚至损失是否知情,如果知情的话,也不应当考虑诈骗犯罪。

3.何荣功    武汉大学

图片

重视区分市场风险与人为原因妥当认定诈骗犯罪。

第一,两案认定的思路。实践中行为是属于民事欺诈还是诈骗犯罪,需要立足于案件事实综合判断,案例2和案例3的行为定性需要重点考虑以下事实:(1)行为人成立公司从事货运业务和物流信息服务是否真实;(2)合同签订后行为人是否提供了服务以及提供服务的数量;(3)行为人没有履行合同的原因是什么,主要系市场经营风险还是行为人的人为原因导致;(4)被害人是否采取了民事救济以及民事救济的可行性。

第二,两案的定性。从提供的案情看,案例3K没有真实货源却谎称有货源欺骗被害人,K虚构的是合同的主要或称核心事实,K也没有履行合同的能力和意愿,我倾向于认为本案涉嫌诈骗犯罪。对于案例2是否成立诈骗犯罪,首先有必要明确的是,H引导司机办理经营性贷款作为车价款支付给公司从而赚取购车差价的行为难以成立诈骗犯罪,因为买卖车辆的事实客观存在,购买车辆的司机对车辆买卖有明确认识,价格是买卖双方协商的结果,三万元的价格差异不能作为认定行为成立诈骗犯罪的主要依据。本案H是否成立诈骗犯罪,需要具体分析:如果H等人成立四家公司属实,公司成立后真实从事了货运业务以及提供给了司机一定量的业务,之所以后来无法提供业务继续履行合同与公司经营状况有关,H对此也不逃避,那么该情形下,H未履行服务合同主要系市场经营所致,不能认为H的行为涉嫌诈骗犯罪;相反,如果H成立公司只是个幌子,基本没有从事货运业务,提供给司机的货运服务数量很少,而且逃避合同履行,那么该情形下,H不履行合同难以认为是市场经营风险,主要系行为人的人为原因导致,行为涉嫌诈骗犯罪。

第三,行为是成立合同诈骗罪还是诈骗罪。实践中不是双方签订了书面合同或者事实上存在合同关系就一定属于合同诈骗罪,也不是没有签订书面合同就一概不成立合同诈骗罪,两者的区分需要考虑双方是否属于市场交易主体,行为是否发生在市场生产经营和交易活动中等。案例2和案例3都发生在市场经营活动中,双方签订有合同而且欺骗行为都发生在合同签订履行过程中,如果事实足以支持行为涉嫌诈骗犯罪,宜认定为合同诈骗罪。

4.钱叶六    华东师范大学

图片

第一,刑事诈骗与民事欺诈的关系。刑事诈骗与民事欺诈不是对立关系,民事欺诈并没有对刑事诈骗进行否定,民事欺诈包括了刑事诈骗,二者是一种包容关系。根据法秩序统一原理,一个行为构成了刑事诈骗,那么它在民事上也是一种违法行为,但民事欺诈未必是诈骗,诈骗犯罪与民事欺诈之间的界限,需要解决的问题是什么样的民事欺诈行为可以被认定为刑事诈骗。对此,终归还要民事欺诈行为是否符合诈骗罪的犯罪构成来进行判断。

第二,合同诈骗罪与普通诈骗罪的界限问题。应当从合同诈骗罪的本质的角度来分析,合同诈骗罪的本质是利用合同进行诈骗,扰乱市场秩序,非法占有他人财产。在这个意义上,凡是能够反映平等市场主体之间的交易关系或经济关系,具有财产交付内容的合同,都可以成为合同诈骗罪中的合同的载体。

第三,关于两个案例的分析。既然是“套路运”,那就一定有欺诈,具体判断以上两个案例中的“套路运”行为是否构成诈骗罪,应当做具体分析。对于案例1而言,行为人的整体行为包括几个环节:(1)行为人设立公司,向社会公众发布具有虚假成分的招聘信息;(2)诱导司机采购了高于市场价的运营车辆;(3)与司机签订相关合同,设置违约金条款;(4)以司机未服从公司调度安排、未达到约定期限等理由认定司机违约,收取违约金或者是拒退运营费用。将这四个行为综合起来进行整体评价行为人是否具有实际的履约能力和履约的意愿、行为人未能按照约定履行是否是因市场经营风险所导致。从行为人为司机安排的业务内容来看,实际上并没有或者基本上没有实际的履约能力,只是通过开放式三方平台的接单包装成自己公司的货源专线向司机派单。虽然行为人有部分履约行为,但这种履行是来自于开放式第三方平台的单子,不能等同于行为人履行了合同约定的义务,况且这些少量业务也难以实现月收入过万、五年达到60万元收益的承诺。行为人不能履约亦非市场风险所致,而是因其客观上不具有履约能力,由此表明行为对司机做所的有货源专线,向其提供稳定的物流运输业务的承诺,本质上是一种欺骗,因而,可以考虑成立合同诈骗罪。关于购车的差价,可能需要进一步思考司机对车辆的3万元的溢价是否存在错误认识。因为这些货车司机都是多年从业,对车辆的市场价格相较于一般人更为了解,按照常识常情常理来分析,能不能认为司机陷入错误认识,需要谨慎。就案例2来说,在客观上,一方面,行为人安排业务员通过加价发布虚假的货运信息吸引司机,谎称有真实货源,虚构交易机会;但另一方面,又冒充产区的调度员编造延期装货、运费下调等理由,故意引发交易失败,使得司机主动放弃货运,如此表明行为人根本不具有履约的意愿。在主观上,行为人以信息费、报名费等名义收取的钱款,不具有对应的服务,同时编造理由使得司机无利可赚,迫使司机主动放弃货运,规避退款责任,实现非法占有的目的,构成合同诈骗罪。

5.孙国祥    南京大学


图片


在实务中,类似H等人实施的“套路运”案件,其共同的特征是,行为人成立关联公司,通过虚假承诺和欺骗手段设套,诱导被害人签订相关协议,制造被害人违约,最终造成被害人的财产损失。该行为应构成诈骗罪,而非民事纠纷。这可以通过以下三个分析视角予以证成。

一是分析行为人或者相关公司有无实施诈骗行为?“套路运”案件,是民事纠纷还是诈骗犯罪,分析的重点是“套”。通常而言,“套”就是预设圈套和陷阱,有欺诈之意。如果一个“套”能够被评价为诈骗行为,那就可能不是民事欺诈,而是涉嫌诈骗犯罪。进言之,行为人通过虚假宣传的方式,诱骗被害人签订一系列合同或要求被害人缴纳一定费用,再以合同规定的违约条款或编造合同履行不能的理由,逼迫被害人“不得不自愿”违约或放弃已支付的费用,从而非法获利,这就涉嫌诈骗犯罪。从H诈骗案的情况看,尽管行为人实控有货运公司,该公司形式上也在运行。但事实上,该货运公司并没有稳定的货源,更没有货源专线,只有一些散单,或者从开放式第三方平台(如货拉拉、运满满)接单后包装成自己公司货单,向被害人派单。因此,行为人的宣传广告并非是简单的夸大事实,而是一开始就虚构了事实。实际运行中,在排除了市场风险因素后,行为人也没有按照承诺提供固定线路,仅为司机推荐少量业务,这说明其没有履行合同的能力,行为人是从套路而不是从正常的生产运营中谋利,这就不是一般的民事欺诈行为,而是刑法上的诈骗行为。

二是整体分析被害人有无受骗?如果单从卖车和买车的行为看,高于市场价3万元购买运输车辆是司机自愿的。车辆的市场价格是公开的,购车者对车辆的价格是否高于市场价,一般也是清楚的。因此,对买车本身而言,被害人似乎并没有受骗。但明明知道是高价车,被害人为什么还要买?原因就是行为人将被害人买车与签订《物流运输项目管理服务合同》《新能源运输合作协议》等一揽子协议相联系,约定由货运公司给购车司机安排稳定的运输业务,并承诺五年60万元的运输收益。也就是说,买车与用该车跑运输并承诺收益是捆绑在一起的。如果不买行为人推销的高价车,司机就无法签约入职,进而无法获得相应的报酬。所以,在这类案件中,被害人有无受骗应整体分析。在本案中,行为人在招聘信息中承诺“月薪过万、高薪聘请、固定路线”等内容,这对被害人具有极大的诱惑性,也是被害人之所以签订协议的关键信息。对于被害人而言,他们要加入行为人的货运公司,通过货运专线或者派单谋利,就必须先购买高价车,购买高价车成为入门的门槛。殊不知行为人并没有稳定的货源,更没有真实的货源专线,实际上是无法履行合同的。被害人无法实现行为人所承诺的运输收益,终究还是被套路陷入了错误认识。

三是分析行为人主观上有无非法占有的目的?非法占有目的是构成诈骗犯罪的主观构成要素。当然,在实际判断中,仍需要通过行为的客观表现综合判断。在实务中,认定非法占有目的,可以从行为人是否具有签订、履行合同的条件,是否存在创造虚假条件的情况;行为人在签订合同时有无履约能力;行为人在签订和履行合同过程中有无诈骗行为;行为人在签订合同后有无履行合同的实际行为等,即从相关交易内容的真实性、履约能力、履约行为表现、未履约原因等因素,结合事前、事中、事后的情况进行综合分析。在本案中,行为人的“月入过万、高薪聘请、购买五险、固定路线、白班、不装不卸”等招聘信息就是一个虚设的“诱饵”,在与被害人签订了相关合同并使其购车后,行为人既没有履行合同的能力,也没有积极创造条件履行合同。当被害人因货运公司无法提供稳定货源线路或收入未能达到公司承诺,要求退车时,行为人则以未服从公司调度安排或购车时间未达到6个月认定被害人单方违约,向被害人收取违约金或者每月代运营费用,并获取高价卖车所得到的利益。通过将行为人前后行为联系起来作统一的判断,可以认定行为人从事所谓的货运业务只是幌子,制造违约事实以占有被害人财物才是行为人相关行为的真正目的所在。因此,可以认定行为人主观上具有非法占有目的。

第三单元 融资诈骗

案例4. XY融资贸易链合同诈骗案

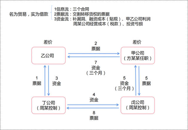
X在担任甲公司(国有企业)部门经理期间,因自己原因造成公司亏损3000万元。为填补上述坏账,X遂与社会人员Y合作,使用Y持有的液晶屏货物作为标的,以票据交割转移货权的方式进行融资贸易套现资金,即Y通过其控制的丁公司将液晶屏出售给有资金沉淀的乙公司(国有企业);乙公司向丁公司付款后与甲公司签订合同出售上述液晶屏,约定甲公司有三个月的付款周期(交割货物时货权转移);甲公司再向Y控制的戊公司出售上述液晶屏,付款周期亦为三个月(约定付清尾款时货权转移)。此为一轮循环贸易,一个月开展一循环,至第三个月Y使用第三轮循环贸易取得的资金向甲公司支付第一个循环贸易的合同价款并回收第一个循环贸易中的液晶屏、再由甲公司扣除利润后向乙公司支付第一个循环贸易的合同价款(第四个月资金支付第二个循环贸易……以此类推)。YX通过上述方式,始终可以获得两轮循环贸易的资金使用权,除被X填补甲公司亏损外,其余资金被二人用于投资收益(资金投资收益需始终大于甲公司、乙公司的合同差价、融资成本等)。后随着YX的业务量不断增大,Y持有的货物无法满足贸易需求,Y遂通过他人购买假冒液晶屏货物进行流转,并由X以赚取更高利润为由骗取甲公司出资参与,拉长戊公司还款账期。2018年下半年,因融资套现成本过高、Y投资业务发生亏损等原因,造成上述循环贸易链条发生断裂,YX无力填补资金漏洞,最终由甲公司承担对乙公司的所有债务1亿余元。

为填补甲公司在上述贸易中造成的亏损,继续盘活循环贸易链套取资金投资,YX等人经合谋,由X分别向被害单位丙公司(国有企业)谎称甲公司亟需液晶屏货物但需融资周转、向甲公司谎称Y需要囤货液晶屏保证市场价格以归还上述债务,进而将丙公司拉入贸易链条替代乙公司的地位,制造甲公司将从丙公司回购液晶屏的假象,并先后骗取丙公司分别与丁公司签订购货合同,与甲公司签订销售合同(约定付清尾款时货权转移),由甲公司与Y控制的戊公司签订销售合同,由戊公司回购甲公司的液晶屏货物(实际交割的系甲公司的囤货),再次形成循环贸易。随后,YX通过甲公司向丙公司支付合同保证金,骗取丙公司信任,套取丙公司支付的合同价款共计7千余万元。三个月后甲公司在收到戊公司第一个循环贸易回款时以戊公司偿还债务为由,主动违约并拒绝向丙公司回购液晶屏货物,致使循环贸易链断裂而案发,最终造成丙公司损失6千余万元。其后,因资金周转失败,YX还欲通过己公司继续开展液晶屏循环贸易融资,未果。

【研讨问题】

1.企业之间的融资贸易链交易合同,是否属于合同诈骗罪中的合同?

2.如何区分市场风险下的违约责任与刑事犯罪?

【发言】(每人5分钟以内)

1.盛 琳    上海市虹口区人民检察院

图片


各位专家、学者,请容许我先抛出本案研讨的问题:企业之间的融资贸易链交易合同,是否属于合同诈骗罪中的合同?进而如何区分市场风险下的违约责任与刑事犯罪?

本案主要分为两个阶段,第一个阶段是债务形成、扩大阶段;第二个阶段是合同诈骗的实施阶段。个人认为YX在第一个阶段之后即丧失了履约能力,还虚构事实骗取丙公司签订合同,依法构成合同诈骗罪。在认定融资贸易合同是否属于合同诈骗规制对象时,仍然需要通过对被害单位的认知、嫌疑人的诈骗内容,以及是否实际承担交易风险等方面来认定。同时承办人认为,“融资贸易”不当然排斥贸易的真实性,如果被害单位陷入存在真实贸易的错误认知,哪怕知道上家实际是在融资也不能否定被害单位与上下家的贸易合同。所以,区分违约责任和刑事犯罪的实质还是在于诈骗行为与非法占有目的的认定。

【与谈】(每人5分钟以内)

1.吴菊萍    上海市虹口区人民检察院

图片

案例4是我们虹口检察院办理的一起真实的案件,目前检法在经历了激烈的观点争议之后,最终法院是全部接受了我们指控的意见。今天的研讨主题是复杂商事领域内诈骗的刑民之辩,我把这个案件拿出来和大家分享,也主要是考虑到,在这种典型的商事领域发生的诈骗行为、在各种形态各异的合同形式面前,作为检察官,我们怎么在短时间之内判断出合同的性质、如何把握行为的本质、如何把握刑民的界限。这个环节我想讲三个点:第一,在这类案件中,我们怎么做价值判断;第二,我们怎么做类型化判断;第三,在价值和类型化都判断好了以后,在个案当中怎么做技术判断。

第一,价值判断。在上一个环节何荣功教授有一个观点,我非常认同,他说这类案件常常是一个价值判断。在商事领域有句古话叫“无商不尖”,这个“尖”现在变成了女字旁的“奸”,但实际上在古文当中,最早它的出处是小荷才露尖尖角的“尖”。怎么看待这个“尖”,古代商人卖米的时候,到最后如果给你的是平的,你心里感受可能会不是很好,所以我给你尖出来一点,就显得好像我给你多了。另外,我们盛米用的斗底下是一个尖尖的头,也是尖的,就是为了让买家觉得我好像占到便宜了。也就是说,在商业领域里把商品服务以及投资领域里边把盈利的前景描绘得非常好,这是符合商业本身的要求的。所以说“王婆卖瓜自卖自夸”,这都是我们对于商业夸大的一种包容。那么在这种大家都能接受的情况下,怎么把里边的诈骗给挑出来,把一般的夸大放给市场自己去判断,需要我们作类型化的提炼规则。

在诈骗类犯罪的基本构造里,行为人虚构事实、隐瞒真相,被害人陷入入错误认识并且交付财物,这个构造其实在任何的诈骗中是不会变的。但是在不同的类型当中,如何去判断他构成了实质性的诈骗,被害人是否陷入了错误认识,还是说被害人知假买假、共同期待一个投资利益,在不同的类型里有不同的判断标准,因此在诈骗类犯罪当中,我们要需要从理论上去提炼一下,被害人大概率都是有过错的,那么什么样的过错是影响、是否影响或者如何影响罪与非罪的认定。

第二,类型化判断。今天时间有限,我们作两个类型的比较。第一个是在商贸领域的欺诈。这时候交易双方都是市场主体,都有一定的风险识别能力和义务,我们在指控构成刑事犯罪的时候就要充分考虑,这是一个商业的经营风险,双方在信息对称的情况下,如果说都愿意去搏一个商业机会,那么我们要尽量通过民事的途径来解决,进行过错的分担、损失的分担。这是商事领域的相应规则。所以,我们在判断商事领域的合同是不是构成民事的欺诈,还是构成实质性的诈?我们常常要考虑的是,它有没有履约的可能性。细化到司法解释里边会说,有没有履约的目的、履约的能力,来判断这个风险到底应该由谁来承担,以及虚构事实与合同相对方交付财物之间到底有没有因果关系。举一个常见的例子,在多年前楼市还是蒸蒸日上的时候,买房的时候,除了按揭要拿房产做抵押以外,通常银行还要我们出月供,比如说月供1万,你要出到2万的收入证明,我们那个时候可能没有那么高的收入证明,为了买房单位愿意给你出收入证明,银行也愿意拿,他也知道你没有这么多。这种情况下,到底影响不影响这是一个贷款诈骗?实际当中我们是有案例的,这个是不会影响的,我记得前面有个庭长讲到,真正的按揭买房如果是有抵押的,一般来说不会造成损失,我们是不会认定为诈骗的。所以在商贸领域里边,我们是要看什么样的骗是一个实质性的骗,以及双方的信息对称,大家到底是怎么认知的,被害人是不是因为这样一个骗陷入了错误认识,进而交付财物。第二个,在消费领域。在平时的一般的消费领域,我们拿最近常发生的两类案件打比方,比如康养类的涉老诈骗当中、求职类的办证诈骗当中,这时候交易双方是处在信息不对称、强弱不均衡的地位当中,行为人利用了消费者判断力差、信息获取能力弱以及特定人群的相应的人性的弱点,比如老年人期待的有一个晚年的托底,期待财产能够保值增值,所以会陷入错误认识,这是人性的弱点。在这个时候,行为人编造相应的骗局,骗到合同向对方交付财物,这个时候整体判断就应该认定为是诈骗,不再说因为被害人有过错,我们去否定他,把它推向市场,认为是一个市场的风险。在类型化判断里边,其实对于不同的诈骗的构造的证明要求,判断标准是不一样的。

第三,到本案当中,怎么进行具体的技术判断。在这个案件当中,我们发现YX在第一个阶段之后、翻篇到第二个阶段的时候,明显丧失了履约能力,此时他继续虚构事实来骗取丙公司签订合同,显然具有非法占有的目的,诈骗类的犯罪是可以定的。至于定哪一种诈骗,就存在一个技术判断。在融资贸易链交易中,有个名词叫“托盘交易”“循环贸易”,在这种贸易中,检察官需要尽快熟悉相关的贸易背景、贸易实质。在所谓的真实贸易背景下去做融资时,关于融资的判断,涉及到是不是有相应的偿还能力、是不是明知已经没有偿还能力而继续去虚构事实,这些对案件的判断有非常重要的事实依托。后面的判断我同意承办人的观点,时间关系,我就不再过多展开。

2.赵学武    江苏省人民检察院

图片

这个案件实际上是个民刑交叉的案件,对于同一事实,民事判断和刑事判断如何在法秩序统一的立场下妥当处理案件,实现一般正义和个案正义的统一。我从四个方面对这个案件进行汇报,第一个方面是案件的行为模式,第二个方面是当事人在循环贸易中的地位,第三个方面是本案的处理思路,第四个方面是本案中的民事违约与刑事犯罪的关系。

第一个方面,案件的行为模式。事实是分析论证的起点,大多数的理论争议实际上是因为事实归纳没有到位,所以我花了一点功夫,画了两张图。

图片1

第一张图描绘的是第一阶段的循环模式。这个案件涉及三个流:第一个是信息流,即三个合同,分别是在乙丁之间、甲乙之间、甲戊之间的三个合同;第二个是票据流,就是代表货权交割的票据的流转。这个是在外围,从丁公司到乙公司再到甲公司再到戊公司再回到丁公司;第三个是资金流,图上面列的是资金去向,比如是从乙公司到丁公司再到戊公司再到甲公司,然后再回到乙公司。这个是第一阶段的循环。

图片2

这个案件的第二阶段,实际上就是在循环过程中的第七个阶段终止,也就是甲公司拿到尾款6000余万后应该继续去履约,即把第一个周期结束、开启第三个周期,但是这时候甲公司没有继续,导致案发,这是整个案件的行为模式和行为结构。

第二个方面,当事人在循环贸易中的地位。第一个问题,谁是出借人,谁是借款人?XY在整个案件实施当中,是合谋欺骗甲公司和乙、丙公司。虽然案件材料没有告诉我们丁公司没有被追究的原因,但是可能是因为丁公司跟Y是人格混同了,所以未被追究。因为信息差导致乙公司和丙公司、甲公司在交易中,对地位和作用有不同的认识,从而产生了认知错误。从乙、丙公司的角度看,借款人是甲公司,丁公司是通道,而且乙、丙公司是不知道丁公司的存在的。但从甲公司的角度看,甲为丁公司控制市场提供帮助,赚取市场差价。根据案件事实,乙公司赚取的差价是利息,甲公司赚取差价是赚取通道费,这是甲公司自己被骗之后的错误认识。所以说乙公司是出借人,丁公司是借款人,甲、戊是通道,这和前面是不一样的。从整个实际案件的情况来看,XY一方是借款人,乙、丙公司是出借人,甲、戊是通道,这是整个案件的行为结构。

第二个问题,谁是被害人?第一阶段的被害人我认为是甲公司,甲公司实际上承担了损失,手上持有从乙公司交割而来的货权票据。第二张图中可以看到,甲公司手里持有有一亿多的货权票据,因为丙公司没有钱,不履行合约,甲公司拿到了货权,但这个价值一个多亿的货权不是甲公司期待的,甲公司实际上是想赚点差价,结果现在被骗了手上攒了一个多亿的票据,这不是甲公司想要的。甲公司有损失,但因为甲公司是国有公司,X是其部门经理,X代表公司出去从事任何活动,都需要公司领导同意,因为国有公司有严格的追责责任,公司是吃了哑巴亏,不敢报警,也不敢打官司,一打官司就暴露了自己签订合同失职被骗。而X违背了公司的忠诚义务,欺骗了公司,实际上是为了弥补自己个人在经营中给公司造成3000多万元的损失,这个他也是有责任的。在第二个阶段的循环当中,丙公司承担了损失,丙公司是被害人,这是没有争议的。这里面我要说的是甲公司,到了第二阶段的时候,甲公司是揣着明白装糊涂的,XH想去骗别人,结果甲公司领导很精明,利用他们的计划来实施自己的回款计划,先从丁公司、戊公司得款预付保证金1000多万,然后拿到尾款6000多万之后就违约了,这样就把损失给了丙公司。甲公司当然也有道理,前面戊公司应当向甲公司履行合同一个多亿,还没履行呢,这时候戊公司你6000万打过来给甲公司,甲公司扣下来作为履行前面的合同。所以这个案件复杂在这里,这是当事人地位问题。

第三,关于案件的处理思路。前面大家都讨论过了,合同的判断标准实际上就是“市场主体+交易关系+财产交付”。合同性质的判断标准,我个人认为是“真实的意思表示+权利义务”。我刚才说的那些结论的具体论证就不说了,根据意思表示贺权利义务,这个案件应该定信贷合同诈骗,而不能定买卖合同诈骗。根据案件的事实,在融资贸易收益不能覆盖成本、亏空越来越大的时候,实际上,XY客观上就形成了不能履行合同的庞氏骗局,至于这个损失谁来承担,对于XY来讲,是乙公司承担,还是丙公司承担,还是自己的甲公司来承担,他们是不管的。判断方法是坚持整体判断、实质判断,还是坚持一次性的合同的相关性判断和独立判断,我认为是坚持整体判断和实实判断。这个刚才上海的吴菊萍同志也讲了。

另外,对于此类案件,我查了一下人民法院案例库的入库案例,关于这种融资性贸易,目前人民法院采用的是穿透式审查,是根据磋商的往来、资金的流转、借款的用途等情况进行实质判断,而且这个合同是有效的,明确了借款人的还款责任、通道方的补充责任,以保护借款人的合法权益。所以这个案件,民事裁判和刑事裁判是不是要保持一致从而实现这个法秩序的统一,在这点上来讲,我赞成把它定性为贷款合同诈骗,这样更符合意思表示,而且这样就能使得刑事上的认定跟民事上的认定保持一致。之前这个案件的承办检察官给我们的材料中说有人倾向于认定为买卖合同,我认为如果认定为买卖合同,有几个地方不妥当:第一,定性方面坚持相对性,如果认为签订的是买卖合同,那么这与当事人真实想法不符;第二,与拿到货权的事实不符;第三,与犯罪对象不符,因为被骗的是钱,而不是买了卖不出去的货;第四,与庞氏骗局的整体思维不符。如果认为是买卖合同,就涉及到一个问题,XY的非法占有目的是什么时候产生的,如何来认定?实际上在丙公司参与循环贸易的第二阶段第一轮的循环贸易尚未完成,甲公司就违约了。对于XY来讲,实际上是意外,根本没想到自己的甲公司在拿到了第一次循环尾款的6000万之后,就违约了,所以我们只能借助于庞氏骗局来论证这个案件的非法占有目的的产生在此之前。

第四,该案件中的违约责任和刑事犯罪的关系。前面专家的论证都很多了,我提一个想法,请各位专家批评指正。在本案当中可能不是区别的问题,而是如何运用民事手段和刑事手段共同帮助被害人挽回损失的问题。因为违约主体和犯罪主体在本案中是不一样的。甲公司重新参与这个贸易,与丙公司、戊公司分别签订合同,实际上是在消化自己手上的货物,甲公司先签订合同然后违约,在这个交易链当中,对丙公司的损失是有过错的。实际上我们可以分析,在第二个阶段循环开始之初的时候,甲公司领导就想好了要违约了,这样他才能回款,才能把自己从经营失误中解脱出来。所以甲公司有民事责任,我们不能因为XY被追究犯罪了,就豁免甲公司的民事责任。在人民法院案例库中此类的民事生效判决中,甲公司是要承担补充责任的,对于不能还款的部分,要承担40%的补充责任。如果我们单纯的追求刑事责任,那就豁免了民事上有过错的甲公司,这显然不公平。《九民纪要》即《全国法院民商事审判工作会议纪要》(法〔2019254 号)对民事程序和刑事程序的关系进行了梳理,实践当中民事程序和刑事程序的关系有三种,一个是并行,一个是先刑后民,还有一个是先民后刑。这个案件中,我考虑是不是可以用附带民事诉讼,因为我们附带民事诉讼适用物质损失,这个案件中是不是因为犯罪产生了物质损失?人民法院对于刑事附带民事诉讼的适用范围一直有限制,但是因为有限制之后,民刑一分离,民事责任的追究又很难实现,所以我觉得这个案件的刑事附带民事诉讼或者合同诈骗中的刑事附带民事诉讼理论上没有争议,就是看人民法院怎么来看待这个问题。当然上海承办检察官刚才说了,这个案件已经判了,那就丧失了刑事附带民事诉讼的可能了。不管怎么说,丙公司作为原告,XY作为被告,同时把甲公司、丁公司、丙公司作为附带民事诉讼的第三人,这在民事诉讼程序上面是可行的。一个刑事附带民事诉讼判决解决所有问题,恢复被破坏的法秩序是高效的,也是节约司法成本的,减少人民讼累,我觉得善莫大焉。

3.钱叶六    华东师范大学

图片

第一,企业之间的融资贸易合同是否属于合同诈骗罪当中的合同。其实刚才在第二个案例当中的探讨当中我已经表达了个人观点,这里作进一步的阐述。在合同诈骗罪与普通诈骗罪的关系问题上,实际上二者是法条竞合或者是特别法与普通法的关系,符合诈骗罪的犯罪构成,同时利用了合同进行的诈骗,就可以认为是合同诈骗。关于合同诈骗罪当中合同这个载体,刚才也谈到了,首先如果反映了平等市场主体之间的交易关系,同时又以交付财产为内容,那么就是合同诈骗罪中的合同。本案当中的融资性贸易合同,我觉得是平等市场主体签订的反映了市场交易关系,并且具有交付财产的内容。对涉案行为人来说,主观上具有非法占有目的,客观上也实现了对他人财产的非法占有,所以我觉得融资性贸易合同认定为合同诈骗罪中的合同没有问题。

第二,关于市场风险下的违约责任与刑事犯罪的界限问题。核心是客观上履行不能还是不履行合同,实现对他人财物的占有的界限问题。违约责任通常是在合同履行过程当中,因各种客观的原因导致了合同不能履行,比方说经营的失败、市场的变动等等。但是在刑事诈骗特别是合同诈骗当中,行为往往是通过虚构事实、隐瞒真相,使得对方产生错误认识,进而交付财物。一般来说,表现出有相关的欺骗行为,比方说虚构合同的内容、制作虚假的交易凭证等等。到底是想履行而不能履行最后产生了违约,还是说根本上就不想履行合同,这个可能是民事上的纠纷或者说违约责任与刑事犯罪的核心,在刑事犯罪当中,对这个涉嫌像涉及本案当中的这个合同诈骗行为,行为人主观上就不想履行合同,想着通过欺骗使对方陷入一种错误认识,进而非法占有他人财物。

第三,关于本案当中的涉案行为人的行为的定性问题。刚才虹口检察院的结论,我是赞同的。涉及的争议点是在第二个环节中,在资金链断裂之后,甲公司承担的亿元的违约责任之后,XY在根本上不具有履行能力的情况下,通过类似第一个环节中的循环贸易来达到填补甲公司亏空的目的。从本案所提供的事实来看,行为人表现出的是不愿意履行合同,意图非法占有对方财物。第一点是涉案行为人实施了虚构事实的欺骗行为,制造了要与丙公司进行循环贸易的假象,将丙公司拉进循环贸易的链条。丙公司是合同的相对方,也就是本案的被害人,他是基于参与循环贸易意图获取利润。基于涉案行为人的欺骗行为,陷入了这种错误认识,交付了财物。到了三个月之后,也就是甲公司要回购的时候拒绝回购,因为甲公司可能根本没有履约能力,所以导致了循环贸易链断裂。案情没有进一步交代这个事实,可能是基于甲公司没有承担违约责任的可能。问题是甲公司主动违约之后也不承担违约责任,事实上也不具有承担违约责任的能力。通过整体的事实判断,行为人是基于非法占有丙公司的财产的目的,使得丙公司参与了循环贸易,骗取了丙公司财产。所以在结论上我认为构成合同诈骗罪。

4.欧阳本祺  东南大学

图片

这个案件的难点就在于托盘融资贸易的事实和法律关系的认定,涉及到几方的法律关系。在托盘融资贸易中,存在着购货方、供货方和托盘方,购货方没有钱,就找一个托盘的人来帮他垫资。所以在真实的托盘交易中,托盘方接受购货方的委托,代理出资并收取一定的佣金,这种托盘交易不存在违法犯罪的问题。而本案不是一个真实的托盘交易,是以假贸易真融资的托盘融资贸易。本案中甲公司是表面上是购货方,实际上是融资方;丁公司是供货方;乙公司和丙公司表面上是购货方,实际上是托盘方。这个法律关系很复杂,刚才赵学武主任进行了非常精确、详细的阐述。

虽然三方签订了货物的销售合同,但是甲公司不是真正需要液晶显示屏,丁公司也不是真正的要出售液晶显示屏,而甲公司与丁公司之间又存在一定的关联,这个关联就体现在XY的关联关系。资金最后从托盘方乙公司或者丙公司打到了丁公司以后,最终会流向购货方,也就是融资方的甲公司。有些关联事实没有交代清楚,我觉得供货方丁公司和托盘方乙公司,应该会获得佣金或者其他的经济利益。

在本案的托盘融资贸易中,甲公司、丁公司、乙公司(或丙公司)之间签订的三方主体的合同,属于市场经济的合同,至于这种融资贸易的合同是否有效,需要根据实际情况来判断。如果购货方和供货方实际上是同一个主体,也就是自己既是买家又是卖家,那么可能构成自买自卖的虚假交易导致合同无效。而就本案而言,虽然XY他们分别控制了两家公司,虽然有关联关系,但是这是两家独立的公司,所以这三家公司签订的这个交易链条上的三个合同,应该是有效的。

就本案是否构成合同诈骗罪而言,还有一些事实我不是特别明确,因此需要分情况来判断。第一,从借款人一方来看,借款人是甲公司,如果X明知甲公司无法偿还托盘方乙公司(或者丙公司)的借款,仍然通过融资交易的形式获得了乙公司(或者丙公司)的借款,也就是所谓的货款,那么X的行为属于合同诈骗罪中“没有实际履行能力,以先履行小额合同或者部分履行合同的方法诱骗对方当事人继续签订和履行合同”,属于合同诈骗罪。如果X及甲公司有偿还能力,只是因为客观原因无法偿还,那么可能不会构成合同诈骗罪。但是从本案的事实来看,X是为了填补自己给甲公司造成的亏损3000万,尤其是在第二个阶段,可以认定X及甲公司并没有还款的能力,也没有还款的意愿,X可能构成合同诈骗罪,甲公司可能要承担这个连带的民事责任。第二,从托盘人一方来看,也就是乙公司(或者丙公司)来看的话。乙公司之所以愿意把资金借给甲公司,原因在于乙公司手中控制了等额的液晶显示屏货物,一旦甲公司无力偿还借款,乙公司可以事实上变卖货款得到清偿,所以这个液晶显示屏的质量和价值并非无关紧要,XY以假冒的液晶显示屏冒充品质的液晶显示屏,导致乙公司陷入错误认识,并签订了融资贸易合同,最终遭受财产损失,X可能构成合同诈骗罪。个人认为,这个案件的主要难点在于,是以买卖贸易这一形式掩盖了融资的实质内容,所以事实关系比较复杂。但是不管事实关系怎么复杂,是否构成合同诈骗罪还是只要根据合同诈骗的相关法律规定来认定,有没有非法占有目的、有没有还款能力、有没有还款意愿。我觉得根据这些要件还是可以比较好地解决犯罪的事实定性问题。

5.孙国祥    南京大学

图片

买卖型的融资贸易是出资方利用自有的资金,以购买货物或者预付款的名义,直接为融资方提供融资,在约定期限内再以逆向贸易的方式向融资方收回本金和利息的一种融资方式。应该说,融资性贸易的重点是融资,本身不是刑法所禁止的行为。过去企业之间的借贷行为、融资行为一度被认定为不合法,但是也没有被直接认定为犯罪,到今天,企业之间的融资可能连违法行为都算不了。但是融资性贸易这种形式还是有可能成为诈骗犯罪工具的,进而构成诈骗犯罪。也就是欧阳本祺教授刚才提到的,不管采用什么形式、工具,关键看是否符合诈骗犯罪的教义学的共同逻辑结构。关于融资性贸易,我有两点观点。

第一,融资性贸易里,闭环的融资性贸易即使存在欺骗行为,也不构成诈骗,因为可能仅仅是一个骗用行为,而不具有非法占有的目的继而不是占有的行为。这类案件中,交易是否真实可能不是主要判断因素,因为融资性贸易本来就是以贸易为幌子的融资行为。例如在案例4中,X谎称甲公司需要使用液晶屏只是现在没有钱,称丙公司有钱可以先向供货单位丁公司购买以后,再卖给甲公司,但是甲公司付款有账期,即先付给丙公司10%的保证金,三个月以后再付款,这样甲公司拿到货权以后再卖给Y控制的戊公司,甲公司就由此获得了7000万的款项来使用。如果三个月以后甲公司归还了这个借款,由此就形成了一个交易的闭环过程,皆大欢喜,尽管丙公司知道真相以后未必愿意这样做,但是其没有损失,而是获得了以利润形式支付的利息,所以这种行为至多也就是通过融资性贸易的资金赚用行为,本身不属于刑法评价的范畴。

第二,融资性贸易可以成为诈骗的工具。如果行为人出于非法占有的目的,把获取的资金用于挥霍、拆东墙补西墙、弥补亏损,那就可能演变成诈骗,被认定为诈骗犯罪。例如案例4中,XY如果是为了填补甲公司在前面一个贸易中造成的亏损,继续盘活融资贸易链开展业务,那么该行为我觉得还不能直接认定为行为人具有非法占有目的,而只能认定具有使用资金的目的。但是有一个问题,仅仅靠融资性的贸易并不会弥补亏损,因为该种贸易只是为其他的生产经营活动赢得时间来获取利润弥补自己的亏损。如果XY拿到钱以后一直从事这样的融资性贸易的业务,由于行为人要支付利息及各种费用,窟窿只会越来越大,那么随着时间的转移,可能故意内容会发生变化,即由非法占用的故意恶性发展到非法占有的目的,那么行为人的行为就可能由最初的一般的民事侵权行为演变成一个犯罪行为。也就是说,如果行为人一开始取得丙公司的货款,是为了盘活融资贸易链,但是随着时间的推移,这个贸易链难以为继,需要不断去找新的下家,逐渐演变成拆东墙补西墙,最终无力归还或不想归还,那么我觉得可以认定为有非法占有目的的诈骗犯罪行为。在案例4中,从款项的去向上看,行为人欺骗丙公司以后获得的钱是用于弥补亏损,并没有用于生产经营,所以这个钱在融资贸易里肯定会导致窟窿越来越大,继而形成资金链的断裂,最后由丙公司来买单,因此我认为案例4可以认定为诈骗犯罪行为。

案例研讨共识成果小结发言:

李勇 江苏省南京市人民检察院法律政策研究室主任

图片

按照惯例,我对今天的研讨共识成果小结下,这是“108探案”的特色,也是广受欢迎的原因之一,防止出现很多研讨会中承办人越听越不知道怎么办案的问题。刑事诈骗与民事欺诈的区分历来是难题,二者的行为构造几乎完全一致,商事领域中更是难上加难,这是刑事司法实践中争议最大、争议点最多的难题,没有之一。从全国的案件数据看,也是无罪判决和撤回起诉的高发领域。周光权教授甚至不无悲观地表示“要提出‘一路通吃’的裁判规则原本就不太现实;即便勉强提出了,其指导意义也是相对的、有限的”。我们今天的探案也呈现了这种争议和困难,但是值得高兴的是我们的讨论依然是卓有成效的,我们秉持求同存异的理念,还是取得了丰硕的共识成果,我对这些共识成果总结如下:

第一,民事诈骗与刑事诈骗之间是交叉重合的关系,二者的行为构造基本相同,区别关键是诈骗罪的构成要件,包括客观行为和主观上的非法占有目的。在客观行为构造上,欺骗程度、是否陷入错误认识、是否基于错误认识交付财物、错误认识和交付财物之间是否存在因果关系、交易目的有无实质落空等是区分的重要节点。

第二,直播婚恋诈骗的罪与非罪的认定需要回归到诈骗罪的犯罪构成,特别是客观行为构造和主观上的非法占有目的。如果直播过程中有虚构人设、夸大其词,网友基于满足情绪价值而打赏的,不宜认定为犯罪;但是如果以结婚为目的的虚构事实,让被害人陷入错误认识并处分财物,则可能构成犯罪。

第三,关于直播诈骗的数额认定问题,多数观点认为,在构成诈骗罪的前提下,直播打赏的数额应当以打赏的实际数额即被害人损失的数额认定,不宜扣除平台提成的数额。

第四,“套路运”中存在欺骗行为,但该欺骗行为是否属于刑法中诈骗罪的实行行为,需具体分析判断,并非有“套路”就一定构成诈骗犯罪。

第五,关于“套路运”诈骗,共识点在于对于基础事实虚假、没有履行合同的意愿和能力,具有非法占有目的的,成立诈骗犯罪。至于诱骗被害人高于市场价购买车辆,溢价的数额能否认定为犯罪数额有争议,争议焦点是针对于高价购车这一点上,被害人对于该差价是否存在错误认识、损失的造成和欺骗行为之间有无因果关系;还是整体评价为欺骗行为以及认识错误。

第五,合同诈骗罪与普通诈骗罪的关系,是特殊法条与一般法条的关系,区别的关键在于是否发生在市场生产经营和交易活动过程中。实践中不是双方签订了书面合同或者事实上存在合同关系就一定属于合同诈骗罪,也不是没有签订书面合同就一概不成立合同诈骗罪,两者的区分需要考虑双方是否属于市场交易主体,行为是否发生在市场生产经营和交易活动中等。

第六,关于融资交易(托盘交易)问题,如果是闭环的融资交易,没有非法占有目的,即使贸易没有真实货物,只是获取资金的使用权而非所有权,则只是企业的拆借行为、资金占用行为,学界通说是一般按民事纠纷而非犯罪处理。

第七,托盘交易完全可能异化为刑事犯罪,利用托盘交易实施诈骗犯罪存在可能构成犯罪的余地,因此托盘交易要具体问题具体分析。对于融资链断裂,导致没有履约能力及履约意愿,进而产生非法占有目的的,构成合同诈骗罪。


阅读 1375



友情链接